研究熱點
TNFSF15/TL1A:藥企巨頭搶灘布局,下一個百億級靶點的崛起之路
近日,關于TNFSF15 TL1A的喜報頻傳。三生國健抗TL1A單抗SSGJ-627注射液IND申請獲CDE受理,率先開啟中國藥企TL
查看詳情
01 靶點:MFSD6應用:抗EV-D68病毒藥物潛在靶點來源:MFSD6 is an entry receptor for respiratory enterovirus D68 Cell Host M
查看詳情
靶點:MALT1應用:調控GPX4蛋白穩定性,誘導肝癌細胞鐵死亡來源:Deciphering the role of the MALT1-RC3H1 axis in regulating G
查看詳情
靶點:RIPK1應用:增強抗癌療法來源:A RIPK1-specific PROTAC degrader achieves potent antitumor activity by enhancing immu
查看詳情
靶點:MYO1F應用:外周T細胞淋巴瘤的精準治療來源:MYO1F regulates T-cell activation and glycolytic metabolism by promoting
查看詳情
靶點:TMEM132B應用:酒精使用障礙的潛在靶點來源:The TMEM132B-GABA A receptor complex controls alcohol actions in the brain Cell, 2024 Nov 14
查看詳情
最近,CDH6靶向藥物的研究領域迎來了一系列重要進展。第一三共(中國)宣布其CDH6靶向抗體偶聯藥物R-DXd的國際多中心II III期臨床研究在中國完成了首例患者給藥。
查看詳情
靶點:ERAP應用:抗腫瘤研究來源:Tsao, Hsiao-Wei, et al "Targeting the aminopeptidase ERAP enhances antitumor immunity
查看詳情
靶點:SF3A2應用:三陰性乳腺癌(TNBC)研究來源:Deng, Ling, et al "SF3A2 promotes progression and cisplatin resistance i
查看詳情
“Hympavz”--首款FDA批準的TFPI抗體,血友病治療新突破!
近期,輝瑞公司宣布其TFPI抗體Marstacimab(商品名Hympavzi,中文名馬塔西單抗)獲得FDA批準上市,標志著血友病治療領域的一大進步。
查看詳情
靶點:NK2R應用:糖尿病及肥胖研究來源:Sass, Frederike, et al "NK2R control of energy expenditure and feeding to treat
查看詳情
靶點:METTL3應用:肝癌耐藥相關研究來源:Jin, Xiaohan, et al "METTL3 confers oxaliplatin resistance through the activati
查看詳情
靶點:DLK1應用:神經母細胞瘤來源:Hamilton, Amber K , et al "A proteogenomic surfaceome study identifies DLK1 as an
查看詳情
獲1億美元合作協議,ACVR2A與ACVR2B成增肌、減肥、肺動脈高壓等領域“種子”靶點!
近期,Supercede Therapeutics與復旦大學和華東師范大學達成了一項價值近1億美元的全球合作協議,共同開發Ac
查看詳情
2024年9月,第一三共發布了DS-9606的I期臨床試驗結果。DS-9606是一種基于ADC平臺開發的靶向CLDN6的抗體偶聯藥物,在I期臨床試驗的劑量遞增階段顯示出對已知表達CLDN6的晚期實體瘤患者良好的臨床活性和耐受性
查看詳情
靶點:TDO2應用:非酒精性脂肪肝病來源:Zhu Y, Shang L, Tang Y, et al Genome-Wide Profiling of H3K27ac Identifies TDO2
查看詳情
DLL3靶點新突破:再鼎醫藥公布ZL-1310早期臨床數據!
AMG 757作為雙特異性DLL3靶向T細胞結合劑,在小細胞肺癌(SCLC)的治療中,展現出令人信服的安全性和有效性。
查看詳情
轉鐵蛋白受體TFR1(TFRC):鐵穩態關鍵成員,貧血、神經退行性疾病、癌癥新銳靶點!
最轉鐵蛋白受體TFR1是介導鐵離子進入細胞通道的關鍵成員之一,在調節細胞鐵代謝和維持鐵平衡中發揮關鍵作用。細胞鐵缺乏可以抑制細胞生
查看詳情
靶點:Plin2應用:脂肪肝病的治療研究來源:Wang, Yao, et al "Therapeutic siRNA targeting PLIN2 ameliorates steatosis, inf
查看詳情
2024年諾貝爾化學獎于10月9日揭曉,一半授予大衛·貝克(David Baker),以表彰在計算蛋白質設計方面的貢獻;另一半則共同授予德米斯
查看詳情
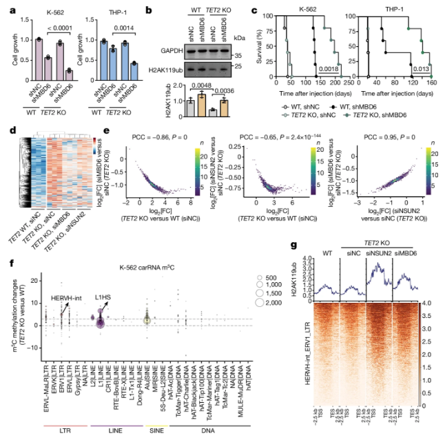
靶點:TET2應用:白血病研究來源:Zou, Zhongyu, et al "RNA m5C oxidation by TET2 regulates chromatin state and leukaem
查看詳情






