【第40期】前沿靶點速遞:每周醫學研究精選
日期:2025-05-20 14:33:40
01.靶點 HDAC3
應用:女性不孕癥
來源:Pathogenic mechanism of abnormal expression of HDAC3 in ovulatory granulosa cells inducing oocyte maturation disorder and its application in IVM.J Biol Chem,2025 Mar
02.靶點 Bmal1
應用:炎癥性腸病(IBD)
來源:Genetic disruption of the circadian gene Bmal1 in the intestinal epithelium reduces colonic inflammation.EMBO Rep,2025 Apr 30
廣州國家實驗室陳曄光團隊在《EMBO Reports》發表研究,揭示節律基因 _Bmal1_ 在腸道炎癥中的作用機制。研究發現,_Bmal1_ 在腸上皮細胞中通過激活凋亡相關基因的表達,促進細胞凋亡并加劇腸道炎癥,特別是在晝夜節律的靜息期(ZT0)其表達達到峰值,導致腸炎癥狀更嚴重。通過在小鼠中特異性敲除 _Bmal1_ 或使用小分子激動劑SR9009抑制其表達,可顯著減輕腸炎癥狀。該研究不僅闡明了 _Bmal1_ 在腸炎中的促炎機制,還為炎癥性腸?。↖BD)的治療提供了新的潛在靶點,并提示結合生物鐘規律制定給藥方案可能提升療效。
03.靶點 SPATA5/AFG2A
應用:神經發育障礙、核糖體病
來源:Cryo-EM structure of the AAA+ SPATA5 complex and its role in human cytoplasmic pre-60S maturation.Nat Commun,2025 Apr 23
北京大學高寧課題組在《Nature Communications》發表研究,解析了人源SPATA5復合物的高分辨率冷凍電鏡結構,并揭示其在核糖體大亞基組裝中的關鍵作用。研究發現,SPATA5復合物通過其獨特的NTD環與pre-60S核糖體結合,解離組裝因子RLP24,促進核糖體成熟。此外,SPATA5蛋白的Walker A基序存在亞磺酸化修飾,暗示其功能可能受細胞氧化還原通路調控。該研究不僅闡明了SPATA5復合物在核糖體組裝中的分子機制,還為理解相關遺傳疾病的致病機制提供了理論基礎。
04.靶點 PRPS2
應用:肺腺癌
來源:PRPS2 enhances RNA m6A methylation by stimulating SAM synthesis through enzyme dependent and independent mechanisms.Nat Commun,2025 Apr 28
上海交通大學張良、余健秀教授及復旦大學附屬中山醫院汪灝團隊在《Nature Communications》發表研究,揭示了肺腺癌細胞中嘌呤從頭合成途徑關鍵酶PRPS2通過酶活和非酶活途徑促進RNA m?A修飾的新機制。研究發現,PRPS2在肺腺癌中高表達且與預后負相關。PRPS2通過其酶活功能解除GDP的反饋抑制,促進ATP超量合成;同時,其非酶活功能可增加SAM合成酶MAT2A的穩定性,上調RNA m?A修飾,從而促進腫瘤細胞增殖和遷移。該研究為理解腫瘤代謝與表觀遺傳修飾的相互作用提供了新視角,并為開發新型抗腫瘤藥物奠定了基礎。
05.靶點 CD36
應用:前列腺癌
來源:CD36-mediated endocytosis of proteolysis-targeting chimeras.Cell,
2025 Apr 14
德克薩斯大學圣安東尼奧健康醫學中心李宏宇、杜克大學林慧觀和阿肯色大學秦志強等學者在《Cell》發表研究,揭示了大分子藥物進入細胞膜的主要機制。研究發現,CD36介導的內吞作用是大分子藥物和極性分子跨膜吸收的主要機制?;诖?,研究團隊提出了“內吞藥物化學”(CEMC)策略,通過設計藥物分子使其更有效地結合CD36,顯著提升了大分子藥物的細胞攝取能力和抗腫瘤活性。此外,研究還發現CD36表達水平與前列腺癌患者對PROTAC療法的反應密切相關。這一發現為藥物設計提供了新的思路,有望突破傳統藥物研發的限制。
06.靶點 CXCL13
應用:治療豬圓環病毒2型(PCV2)感染及相關病毒性疾病的潛在靶點
來源:Host genetic variation governs PCV2 susceptibility through CXCL13 and ELK1-mediated immune regulation.Int J Biol Macromol,2025 Apr 21
中山大學孫力濤團隊聯合多家科研機構在《International Journal of Biological Macromolecules》發表研究,揭示了宿主遺傳變異調控病毒易感性的分子機制。研究發現,CXCL13基因啟動子區域的單核苷酸多態性(SNP)g.-1014G>A是決定豬圓環病毒2型(PCV2)易感性的關鍵遺傳標記。攜帶G等位基因的個體通過增強CXCL13表達,抑制病毒復制并減輕病理損傷,而A等位基因則削弱這一保護效應。研究進一步揭示,轉錄因子ELK1通過與g.-1014G位點結合激活CXCL13轉錄,CXCL13則通過激活抗病毒基因網絡和阻斷病毒誘導的細胞凋亡來抵御PCV2。該研究為抗病育種和病毒防控提供了重要理論依據。
07.靶點 FABP4
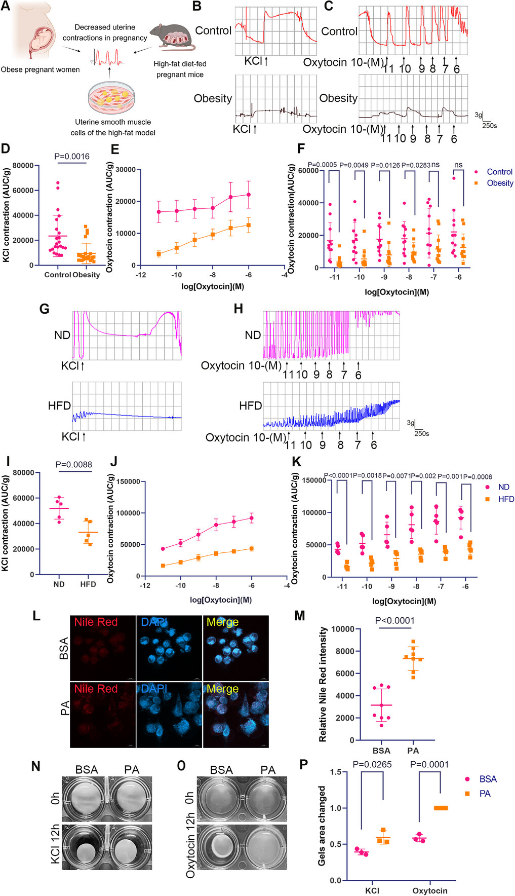
應用:治療肥胖相關妊娠期子宮收縮功能障礙的潛在靶點
來源:FABP4 as a Mediator of Lipid Metabolism and Pregnant Uterine Dysfunction in Obesity.Adv Sci (Weinh),2025 Apr 07
安徽醫科大學曹云霞和尹宗智教授團隊在《Advanced Science》發表研究,揭示了脂肪酸結合蛋白4(FABP4)在肥胖孕婦子宮平滑肌功能障礙中的調控機制。研究發現,肥胖孕婦、高脂飲食誘導的肥胖小鼠以及棕櫚酸處理的子宮平滑肌細胞中FABP4水平顯著升高,導致脂質堆積、線粒體功能障礙和子宮收縮力下降。FABP4通過削弱線粒體相關膜(MAMs)的耦聯,減少鈣離子流動,抑制子宮收縮。通過AAV載體提高正常飲食小鼠子宮中FABP4水平可模擬肥胖小鼠的子宮收縮障礙,而FABP4敲低則可恢復子宮收縮功能。該研究為改善肥胖孕婦的分娩結局提供了潛在治療靶點。
08.靶點 ALPK1
應用:治療骨髓增生異常綜合征(MDS)、急性髓系白血病(AML)及克隆性造血相關疾?。ㄈ鏑HIP)的核心靶點??
來源:Microbial metabolite drives ageing-related clonal
haematopoiesis via ALPK1.Nature,2025 Apr 23
美國辛辛那提兒童醫院的研究團隊在《Nature》發表研究,揭示了先天免疫受體ALPK1在骨髓增生異常綜合征(MDS)和急性髓系白血?。ˋML)發病中的重要作用。研究發現,細菌的核苷七碳糖分子ADP-heptose(ADP-庚糖)在人體血液中的含量隨年齡增長而增加,并在MDS、CHIP和IBD患者中含量更高。ADP-heptose通過激活ALPK1誘發炎癥反應,增強白血病前期造血干細胞的擴增能力,導致疾病進展。研究還發現,MDS患者中ALPK1表達量越高,預后越差。靶向抑制ALPK1顯示出治療這些疾病的潛力。
09.靶點 GID4
應用:治療癌癥(尤其是BRD4依賴性腫瘤)的核心靶點
來源:Design of PROTACs utilizing the E3 ligase GID4 for targeted protein degradation.Nat Struct Mol Biol,2025 Apr 28
天津醫科大學董城、石磊、陳東星、謝松波團隊在《Nature Structural & Molecular Biology》發表研究,首次將E3連接酶GID4應用于PROTAC分子設計。研究團隊設計了基于GID4的PROTAC分子,實現了多個致病蛋白的靶向降解,并解析了GID4-PROTAC-BRD4三元復合物的晶體結構,揭示了其分子機制。在此基礎上,他們開發了高效降解劑NEP162,成功實現了BET家族蛋白BRD4的精準清除。該研究不僅擴展了PROTAC可用的E3連接酶庫,還為開發高效降解劑提供了新的策略和工具。
10.靶點 WDR5
應用:治療滑膜肉瘤(Synovial Sarcoma, SS)的核心靶點??
來源:Pharmacologic degradation of WDR5 suppresses oncogenic activities of SS18::SSX and provides a therapeutic of synovial sarcoma.Sci Adv,2025 Apr 25
2025年4月24日,杜克大學王剛教授和蔡玲教授團隊在《Science Advances》發表研究論文,報道了靶向WDR5的PROTAC降解劑治療滑膜肉瘤的新策略。滑膜肉瘤是一種罕見且侵襲性強的軟組織肉瘤,由特征性融合基因SS18::SSX驅動。研究發現,滑膜肉瘤細胞對WDR5高度依賴,靶向降解WDR5的PROTAC降解劑MS67能顯著抑制滑膜肉瘤細胞增殖,降低其靶基因表達,并激活P53通路,最終殺傷腫瘤細胞。體內實驗表明,MS67可抑制滑膜肉瘤異種移植瘤生長,延長小鼠存活時間,且未見明顯毒副作用。該研究為滑膜肉瘤的精準治療提供了新思路。
推薦產品
參考文獻
[1] Pathogenic mechanism of abnormal expression of HDAC3 in ovulatory granulosa cells inducing oocyte maturation disorder and its application in IVM.J Biol Chem,2025 Mar
應用:女性不孕癥
來源:Pathogenic mechanism of abnormal expression of HDAC3 in ovulatory granulosa cells inducing oocyte maturation disorder and its application in IVM.J Biol Chem,2025 Mar

圖源:10.1016/j.jbc.2025.108287[1]
廈門大學王海濱教授團隊與中國農業大學王超教授團隊在《Journal of Biological Chemistry》發表研究,揭示了排卵卵泡顆粒細胞中組蛋白去乙?;?(HDAC3)在卵母細胞成熟障礙中的關鍵作用。研究發現,不育女性患者排卵卵泡顆粒細胞中HDAC3表達水平顯著高于正常女性,且HDAC3異常高表達會阻斷促黃體激素(LH)誘導的顆粒細胞基因表達譜重塑,導致卵母細胞成熟和排卵受阻。機制研究表明,HDAC3通過下調組蛋白H3K14和H3K27的乙?;揎?,抑制LH對顆粒細胞基因表達的調控。此外,研究團隊通過體外添加HDAC3抑制劑(HDACi 4b),成功促進了卵母細胞體外成熟,并提高了受精后的囊胚發育能力,為不育患者的治療提供了新的潛在策略。02.靶點 Bmal1
應用:炎癥性腸病(IBD)
來源:Genetic disruption of the circadian gene Bmal1 in the intestinal epithelium reduces colonic inflammation.EMBO Rep,2025 Apr 30
圖源:10.1038/s44319-025-00464-y[2]
廣州國家實驗室陳曄光團隊在《EMBO Reports》發表研究,揭示節律基因 _Bmal1_ 在腸道炎癥中的作用機制。研究發現,_Bmal1_ 在腸上皮細胞中通過激活凋亡相關基因的表達,促進細胞凋亡并加劇腸道炎癥,特別是在晝夜節律的靜息期(ZT0)其表達達到峰值,導致腸炎癥狀更嚴重。通過在小鼠中特異性敲除 _Bmal1_ 或使用小分子激動劑SR9009抑制其表達,可顯著減輕腸炎癥狀。該研究不僅闡明了 _Bmal1_ 在腸炎中的促炎機制,還為炎癥性腸?。↖BD)的治療提供了新的潛在靶點,并提示結合生物鐘規律制定給藥方案可能提升療效。
03.靶點 SPATA5/AFG2A
應用:神經發育障礙、核糖體病
來源:Cryo-EM structure of the AAA+ SPATA5 complex and its role in human cytoplasmic pre-60S maturation.Nat Commun,2025 Apr 23

圖源:10.1038/s41467-025-58894-0[3]
北京大學高寧課題組在《Nature Communications》發表研究,解析了人源SPATA5復合物的高分辨率冷凍電鏡結構,并揭示其在核糖體大亞基組裝中的關鍵作用。研究發現,SPATA5復合物通過其獨特的NTD環與pre-60S核糖體結合,解離組裝因子RLP24,促進核糖體成熟。此外,SPATA5蛋白的Walker A基序存在亞磺酸化修飾,暗示其功能可能受細胞氧化還原通路調控。該研究不僅闡明了SPATA5復合物在核糖體組裝中的分子機制,還為理解相關遺傳疾病的致病機制提供了理論基礎。
04.靶點 PRPS2
應用:肺腺癌
來源:PRPS2 enhances RNA m6A methylation by stimulating SAM synthesis through enzyme dependent and independent mechanisms.Nat Commun,2025 Apr 28
圖源:10.1038/s41467-025-59119-0[4]
上海交通大學張良、余健秀教授及復旦大學附屬中山醫院汪灝團隊在《Nature Communications》發表研究,揭示了肺腺癌細胞中嘌呤從頭合成途徑關鍵酶PRPS2通過酶活和非酶活途徑促進RNA m?A修飾的新機制。研究發現,PRPS2在肺腺癌中高表達且與預后負相關。PRPS2通過其酶活功能解除GDP的反饋抑制,促進ATP超量合成;同時,其非酶活功能可增加SAM合成酶MAT2A的穩定性,上調RNA m?A修飾,從而促進腫瘤細胞增殖和遷移。該研究為理解腫瘤代謝與表觀遺傳修飾的相互作用提供了新視角,并為開發新型抗腫瘤藥物奠定了基礎。
05.靶點 CD36
應用:前列腺癌
來源:CD36-mediated endocytosis of proteolysis-targeting chimeras.Cell,
2025 Apr 14

圖源:10.1016/j.cell.2025.03.036[5]
德克薩斯大學圣安東尼奧健康醫學中心李宏宇、杜克大學林慧觀和阿肯色大學秦志強等學者在《Cell》發表研究,揭示了大分子藥物進入細胞膜的主要機制。研究發現,CD36介導的內吞作用是大分子藥物和極性分子跨膜吸收的主要機制?;诖?,研究團隊提出了“內吞藥物化學”(CEMC)策略,通過設計藥物分子使其更有效地結合CD36,顯著提升了大分子藥物的細胞攝取能力和抗腫瘤活性。此外,研究還發現CD36表達水平與前列腺癌患者對PROTAC療法的反應密切相關。這一發現為藥物設計提供了新的思路,有望突破傳統藥物研發的限制。
06.靶點 CXCL13
應用:治療豬圓環病毒2型(PCV2)感染及相關病毒性疾病的潛在靶點
來源:Host genetic variation governs PCV2 susceptibility through CXCL13 and ELK1-mediated immune regulation.Int J Biol Macromol,2025 Apr 21
圖源:10.1016/j.ijbiomac.2025.143170[6]
中山大學孫力濤團隊聯合多家科研機構在《International Journal of Biological Macromolecules》發表研究,揭示了宿主遺傳變異調控病毒易感性的分子機制。研究發現,CXCL13基因啟動子區域的單核苷酸多態性(SNP)g.-1014G>A是決定豬圓環病毒2型(PCV2)易感性的關鍵遺傳標記。攜帶G等位基因的個體通過增強CXCL13表達,抑制病毒復制并減輕病理損傷,而A等位基因則削弱這一保護效應。研究進一步揭示,轉錄因子ELK1通過與g.-1014G位點結合激活CXCL13轉錄,CXCL13則通過激活抗病毒基因網絡和阻斷病毒誘導的細胞凋亡來抵御PCV2。該研究為抗病育種和病毒防控提供了重要理論依據。
07.靶點 FABP4
應用:治療肥胖相關妊娠期子宮收縮功能障礙的潛在靶點
來源:FABP4 as a Mediator of Lipid Metabolism and Pregnant Uterine Dysfunction in Obesity.Adv Sci (Weinh),2025 Apr 07
圖源:10.1002/advs.202501077[7]
安徽醫科大學曹云霞和尹宗智教授團隊在《Advanced Science》發表研究,揭示了脂肪酸結合蛋白4(FABP4)在肥胖孕婦子宮平滑肌功能障礙中的調控機制。研究發現,肥胖孕婦、高脂飲食誘導的肥胖小鼠以及棕櫚酸處理的子宮平滑肌細胞中FABP4水平顯著升高,導致脂質堆積、線粒體功能障礙和子宮收縮力下降。FABP4通過削弱線粒體相關膜(MAMs)的耦聯,減少鈣離子流動,抑制子宮收縮。通過AAV載體提高正常飲食小鼠子宮中FABP4水平可模擬肥胖小鼠的子宮收縮障礙,而FABP4敲低則可恢復子宮收縮功能。該研究為改善肥胖孕婦的分娩結局提供了潛在治療靶點。
08.靶點 ALPK1
應用:治療骨髓增生異常綜合征(MDS)、急性髓系白血病(AML)及克隆性造血相關疾?。ㄈ鏑HIP)的核心靶點??
來源:Microbial metabolite drives ageing-related clonal
haematopoiesis via ALPK1.Nature,2025 Apr 23

圖源:10.1038/s41586-025-08938-8[8]
美國辛辛那提兒童醫院的研究團隊在《Nature》發表研究,揭示了先天免疫受體ALPK1在骨髓增生異常綜合征(MDS)和急性髓系白血?。ˋML)發病中的重要作用。研究發現,細菌的核苷七碳糖分子ADP-heptose(ADP-庚糖)在人體血液中的含量隨年齡增長而增加,并在MDS、CHIP和IBD患者中含量更高。ADP-heptose通過激活ALPK1誘發炎癥反應,增強白血病前期造血干細胞的擴增能力,導致疾病進展。研究還發現,MDS患者中ALPK1表達量越高,預后越差。靶向抑制ALPK1顯示出治療這些疾病的潛力。
09.靶點 GID4
應用:治療癌癥(尤其是BRD4依賴性腫瘤)的核心靶點
來源:Design of PROTACs utilizing the E3 ligase GID4 for targeted protein degradation.Nat Struct Mol Biol,2025 Apr 28

圖源:10.1038/s41586-025-08938-8[9]
天津醫科大學董城、石磊、陳東星、謝松波團隊在《Nature Structural & Molecular Biology》發表研究,首次將E3連接酶GID4應用于PROTAC分子設計。研究團隊設計了基于GID4的PROTAC分子,實現了多個致病蛋白的靶向降解,并解析了GID4-PROTAC-BRD4三元復合物的晶體結構,揭示了其分子機制。在此基礎上,他們開發了高效降解劑NEP162,成功實現了BET家族蛋白BRD4的精準清除。該研究不僅擴展了PROTAC可用的E3連接酶庫,還為開發高效降解劑提供了新的策略和工具。
10.靶點 WDR5
應用:治療滑膜肉瘤(Synovial Sarcoma, SS)的核心靶點??
來源:Pharmacologic degradation of WDR5 suppresses oncogenic activities of SS18::SSX and provides a therapeutic of synovial sarcoma.Sci Adv,2025 Apr 25
圖源:10.1126/sciadv.ads7876[10]
2025年4月24日,杜克大學王剛教授和蔡玲教授團隊在《Science Advances》發表研究論文,報道了靶向WDR5的PROTAC降解劑治療滑膜肉瘤的新策略。滑膜肉瘤是一種罕見且侵襲性強的軟組織肉瘤,由特征性融合基因SS18::SSX驅動。研究發現,滑膜肉瘤細胞對WDR5高度依賴,靶向降解WDR5的PROTAC降解劑MS67能顯著抑制滑膜肉瘤細胞增殖,降低其靶基因表達,并激活P53通路,最終殺傷腫瘤細胞。體內實驗表明,MS67可抑制滑膜肉瘤異種移植瘤生長,延長小鼠存活時間,且未見明顯毒副作用。該研究為滑膜肉瘤的精準治療提供了新思路。
推薦產品
| 靶點 | 重組蛋白 | 貨號 |
| ALPK1 | Recombinant Human Alpha-protein kinase 1 (ALPK1), partial | CSB-BP836286HU |
| Bmal1 | Recombinant Mouse Basic helix-loop-helix ARNT-like protein 1 (Bmal1) | CSB-EP895734MO |
| CD36 | Recombinant Human Platelet glycoprotein 4 (CD36)-VLPs, Fluorescent | CSB-MP004927HU |
| CXCL13 | Recombinant Human C-X-C motif chemokine 13 protein (CXCL13), partial | CSB-EP006243HU1 |
| FABP4 | Recombinant Human Fatty acid-binding protein, adipocyte (FABP4) | CSB-EP007945HU |
| GID4 | Recombinant Human Uncharacterized protein C17orf39 (C17orf39) | CSB-MP810276HU |
| HDAC3 | Recombinant Human Histone deacetylase 3 (HDAC3) | CSB-EP010239HU |
| PRPS2 | Recombinant Human Ribose-phosphate pyrophosphokinase 2 (PRPS2) | CSB-MP018779HU |
| AFG2A | Recombinant Human ATPase family gene 2 protein homolog A (AFG2A), partial | CSB-YP854090HU |
| WDR5 | Recombinant Human WD repeat-containing protein 5 (WDR5) | CSB-EP026038HU |
參考文獻
[1] Pathogenic mechanism of abnormal expression of HDAC3 in ovulatory granulosa cells inducing oocyte maturation disorder and its application in IVM.J Biol Chem,2025 Mar
[2]Genetic disruption of the circadian gene Bmal1 in the intestinal epithelium reduces colonic inflammation.EMBO Rep,2025 Apr 30
[3]Cryo-EM structure of the AAA+ SPATA5 complex and its role in human cytoplasmic pre-60S maturation.Nat Commun,2025 Apr 23
[4]PRPS2 enhances RNA m6A methylation by stimulating SAM synthesis through enzyme dependent and independent mechanisms.Nat Commun,2025 Apr 28
[5]CD36-mediated endocytosis of proteolysis-targeting chimeras.Cell,2025 Apr 14
[6]Host genetic variation governs PCV2 susceptibility through CXCL13 and ELK1-mediated immune regulation.Int J Biol Macromol,2025 Apr 21
[7]FABP4 as a Mediator of Lipid Metabolism and Pregnant Uterine Dysfunction in Obesity.Adv Sci (Weinh),2025 Apr 07
[8]Microbial metabolite drives ageing-related clonal
haematopoiesis via ALPK1.Nature,2025 Apr 23
[9]Design of PROTACs utilizing the E3 ligase GID4 for targeted protein degradation.Nat Struct Mol Biol,2025 Apr 28
[10]Pharmacologic degradation of WDR5 suppresses oncogenic activities of SS18::SSX and provides a therapeutic of synovial sarcoma.Sci Adv,2025 Apr 25
*免責聲明:華美生物內容團隊僅是分享和解讀公開研究論文及其發現,本文僅作信息交流,文中觀點不代表華美生物立場,請理解。






