【第58期】前沿靶點速遞:每周醫學研究精選
日期:2025-10-10 15:46:56
01、靶點:SLC45A4
應用:靶向SLC45A4的鎮痛療法
來源:SLC45A4 is a pain gene encoding a neuronal polyamine transporter.Nature,2025 Aug 20
2025年8月20日,由牛津大學David L. Bennett和Simon Newstead教授共同領導的團隊在《Nature》發表研究論文,揭示神經元特異性多胺轉運蛋白SLC45A4作為重要疼痛基因的關鍵作用。通過英國生物樣本庫(UK Biobank)的全基因組關聯分析(GWAS),研究首次發現SLC45A4基因座變異與人類慢性疼痛強度顯著相關。機制研究表明,SLC45A4在背根神經節感覺神經元(包括傷害性感受器)中高度表達,其冷凍電鏡結構揭示了一個獨特的調控結構域和多胺識別位點。功能實驗證實SLC45A4是選擇性質膜多胺轉運體,調控多胺穩態。基因敲除小鼠表現為傷害性熱敏感性和化學致痛反應降低,與C多模式傷害性感受器興奮性下降相關。該研究不僅揭示了多胺轉運在疼痛感知中的新機制,還為開發靶向SLC45A4的鎮痛療法提供了重要理論依據和轉化前景。
02、靶點:RBPMS、RBPMS2
應用:心肌病與先天性心臟病的治療
來源:RBPMS and RBPMS2 Cooperate to Safeguard Cardiac Splicing.Circ Res,2025 Sep 12
2025年8月27日,美國梅森醫學研究所吳同彬團隊和加州大學圣地亞哥分校陳炬團隊合作于《Circulation Research》在線發表研究論文。研究揭示了RBPMS與RBPMS2兩種心臟剪接因子在維持心臟特有剪接模式和肌小節結構中的協作機制。利用CRISPR-Cas9技術構建小鼠模型,發現單敲除RBPMS會導致左心室壁致密化不足及輕度心功能異常,雙敲除則會導致胚胎早期死亡和嚴重的心臟結構缺陷。RNA測序分析顯示,兩種蛋白協同調控關鍵外顯子的剪接,共同維持心臟特有的剪接特征。研究為理解心肌病與先天性心臟病的分子基礎提供了新視角,并為未來分子干預治療心臟疾病提供了關鍵突破口。
03、靶點:SLC38A2
應用:開發新型降壓藥物
來源:Inhibiting SLC38A2 lowers blood pressure in rodent models of hypertension.Sci Transl Med,2025 Sep 03
2025年9月3日,華東師范大學張曉燕教授團隊聯合大連醫科大學管又飛教授和華中科技大學同濟醫院汪道文教授團隊,在《Science Translational Medicine》發表研究論文,揭示血管內皮氨基酸轉運體SLC38A2在血壓調控中的關鍵作用。研究發現,SLC38A2在高鹽飲食誘導的高血壓大鼠主動脈內皮細胞中顯著上調。內皮細胞特異性敲除Slc38a2的小鼠基礎血壓顯著降低,且對高鹽飲食及DOCA鹽誘導的高血壓有抵抗能力。機制上,SLC38A2缺失導致細胞內谷氨酰胺水平降低,激活AKT-eNOS信號通路,增加NO生成,促進血管舒張。此外,SLC38A2的小分子抑制劑MeAIB在動物模型中也展現出顯著的降壓效果。該研究為開發新型降壓藥物提供了全新靶點。
04、靶點:FOXQ1
應用:相關神經疾病研究
來源:FOXQ1 Regulates Brain Endothelial Mitochondrial Function by Orchestrating Calcium Signaling and Cristae Morphology.Adv Sci (Weinh),
2025 Aug 30
2025年8月30日,廣東醫科大學附屬醫院張晶晶團隊與中國科學院動物研究所焦建偉團隊合作在《Advanced Science》發表論文,揭示轉錄因子FOXQ1是調控腦內皮細胞線粒體功能的關鍵因子。研究發現,腦內皮細胞不僅依賴糖酵解供能,更需要高效的氧化磷酸化滿足大腦高能量需求。FOXQ1缺失會導致腦內皮細胞線粒體結構異常、功能崩潰,細胞啟動代謝應急,但仍無法滿足能量需求。該研究顛覆了內皮細胞代謝的傳統認知,為理解神經疾病中的腦血管功能異常提供了新視角。
05、靶點:ACACA、LSS
應用:胃癌治療
來源:A combined enteric neuron-gastric tumor organoid reveals metabolic vulnerabilities in gastric cancer.Cell Stem Cell,2025 Oct 02
2025年9月2日,香港大學李嘉誠醫學院黃兆麟團隊在《Cell Stem Cell》發表研究,揭示胃癌細胞與腸神經元之間的動態互動及其代謝調控機制。研究開發了腸神經元-胃癌類器官共同培養模型,通過CRISPR-Cas9高通量基因篩選,發現ACACA和LSS兩個關鍵脂質代謝因子對癌細胞生存至關重要。小鼠實驗顯示,阻斷這些因子可減緩腫瘤生長。研究還發現,腸神經元的存在使胃癌細胞對脂質代謝抑制劑更敏感,為胃癌治療提供了潛在的新靶點和生物標記物,有望推動個性化治療的發展。
06、靶點:ZBP1
應用:阿爾茨海默病(AD)治療
來源:Innate immune sensing of Z-nucleic acids by ZBP1-RIPK1 axis drives neuroinflammation in Alzheimer's disease.Immunity,2025 Aug 25
2025年9月2日,中科院上海有機化學研究所許代超團隊在《Immunity》發表研究,揭示氧化型Z型線粒體DNA(Z-mtDNA)作為ZBP1的新型內源性配體,可驅動小膠質細胞介導的神經炎癥。在阿爾茨海默病(AD)病理環境下,氧化應激導致mtDNA斷裂并形成Z-DNA,被ZBP1識別后激活RIPK1,促進多條促炎通路,導致神經炎癥和AD病理變化。在AD模型中,敲除ZBP1或抑制RIPK1活性可顯著緩解神經炎癥和病理缺陷。這一發現為AD神經免疫調控機制提供了新視角,為治療AD提供了潛在靶點。
07、靶點:IP6K2
應用:炎癥性腸癌的治療
來源:Hongyun Zhang et al. Oncometabolite 5-IP7 inhibits inositol 5-phosphatase to license E-cadherin endocytosis.Nat Chem Biol,2025 Aug 26
2025年9月2日,南方科技大學饒楓團隊在《Nature Chemical Biology》發表研究,揭示IP6K2及其產物5-IP7在炎癥性結直腸癌中的作用機制。研究發現,IP6K2在結直腸癌組織中高表達,與患者生存率負相關。5-IP7通過抑制5-磷酸酶OCRL活性,導致PI(4,5)P2累積,促進E-鈣黏蛋白內吞,破壞腸上皮屏障,激活β-連環蛋白致癌通路。團隊還篩選出IP6K2抑制劑異鼠李素,可顯著降低結腸癌腫瘤數量和體積,為炎癥性腸癌的治療提供了新靶點和潛在藥物。
08、靶點:TCF25
應用:缺血性疾病的潛在治療靶點
來源:TCF25 serves as a nutrient sensor to orchestrate metabolic adaptation and cell death by enhancing lysosomal acidification under glucose starvation.Cell Rep,2025 Sep 23
2025年9月2日,同濟大學蔡振宇課題組在《Cell Reports》發表研究,揭示TCF25蛋白在葡萄糖饑餓條件下調控代謝應激與細胞死亡的關鍵功能。研究發現,TCF25在葡萄糖饑餓時發生溶酶體轉位,與ATP6V1A相互作用,促進溶酶體酸化,增強其降解能力以維持細胞短期存活。然而,長期葡萄糖饑餓通過TCF25介導的溶酶體過度活化,引發鐵自噬和溶酶體膜破裂,導致溶酶體依賴性細胞死亡(LCD)。在小鼠肝缺血再灌注模型中,TCF25敲除顯著減輕組織損傷,表明其為缺血性疾病的潛在治療靶點。
09、靶點:TMEM17
應用:帕金森病(PD)的治療
來源:Structural insights into the activation of TMEM175 by small molecule.Neuron,2025 Aug 22
2025年8月26日,中科中山藥物創新研究院李平研究員團隊在《Neuron》發表研究,開發出多個溶酶體TMEM175氫離子通道的高效激活劑,并解析了其與TMEM175的復合物冷凍電鏡結構,揭示了小分子動態調控TMEM175的分子機制。研究發現,這些激活劑能顯著促進細胞對α-突觸核蛋白聚集體的清除,改善帕金森病(PD)模型的病理癥狀,為PD的個性化治療提供了新策略。
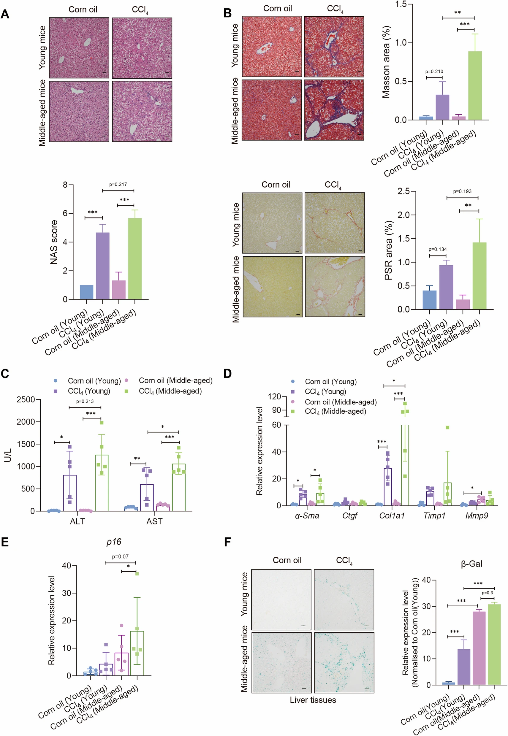
10、靶點:NAT10
應用:減輕肝臟衰老及肝纖維化表型
來源:Aging increases susceptibility to liver fibrosis through enhanced NAT10-mediated ac4C modification of TGFβ1 mRNA.Genome Med,2025 Aug 15
2025年9月1日,中山大學附屬第三醫院張琪/梁偉鋮團隊在《Genome Medicine》發表研究,揭示衰老通過RNA乙酰轉移酶NAT10增強肝纖維化易感性的新機制。研究發現,衰老細胞分泌的TGFβ1靶向SMAD2/3,增強NAT10的mRNA轉錄。NAT10誘導TGFβ1 mRNA發生ac4C乙酰化修飾,被RNA結合蛋白PTBP1識別后提高其穩定性,促進TGFβ1介導的肝星狀細胞活化及肝纖維化。在四氯化碳誘導的肝纖維化模型中,中年小鼠比年輕小鼠更易受影響,NAT10在衰老及肝纖維化樣本中顯著上調。使用NAT10抑制劑Remodelin可減輕肝臟衰老及肝纖維化表型。
推薦產品
參考文獻
[1] SLC45A4 is a pain gene encoding a neuronal polyamine transporter.Nature,2025 Aug 20
應用:靶向SLC45A4的鎮痛療法
來源:SLC45A4 is a pain gene encoding a neuronal polyamine transporter.Nature,2025 Aug 20
圖源:10.1038/s41586-025-09326-y[1]
2025年8月20日,由牛津大學David L. Bennett和Simon Newstead教授共同領導的團隊在《Nature》發表研究論文,揭示神經元特異性多胺轉運蛋白SLC45A4作為重要疼痛基因的關鍵作用。通過英國生物樣本庫(UK Biobank)的全基因組關聯分析(GWAS),研究首次發現SLC45A4基因座變異與人類慢性疼痛強度顯著相關。機制研究表明,SLC45A4在背根神經節感覺神經元(包括傷害性感受器)中高度表達,其冷凍電鏡結構揭示了一個獨特的調控結構域和多胺識別位點。功能實驗證實SLC45A4是選擇性質膜多胺轉運體,調控多胺穩態。基因敲除小鼠表現為傷害性熱敏感性和化學致痛反應降低,與C多模式傷害性感受器興奮性下降相關。該研究不僅揭示了多胺轉運在疼痛感知中的新機制,還為開發靶向SLC45A4的鎮痛療法提供了重要理論依據和轉化前景。
02、靶點:RBPMS、RBPMS2
應用:心肌病與先天性心臟病的治療
來源:RBPMS and RBPMS2 Cooperate to Safeguard Cardiac Splicing.Circ Res,2025 Sep 12
圖源:10.1161/CIRCRESAHA.125.326948[2]
2025年8月27日,美國梅森醫學研究所吳同彬團隊和加州大學圣地亞哥分校陳炬團隊合作于《Circulation Research》在線發表研究論文。研究揭示了RBPMS與RBPMS2兩種心臟剪接因子在維持心臟特有剪接模式和肌小節結構中的協作機制。利用CRISPR-Cas9技術構建小鼠模型,發現單敲除RBPMS會導致左心室壁致密化不足及輕度心功能異常,雙敲除則會導致胚胎早期死亡和嚴重的心臟結構缺陷。RNA測序分析顯示,兩種蛋白協同調控關鍵外顯子的剪接,共同維持心臟特有的剪接特征。研究為理解心肌病與先天性心臟病的分子基礎提供了新視角,并為未來分子干預治療心臟疾病提供了關鍵突破口。
03、靶點:SLC38A2
應用:開發新型降壓藥物
來源:Inhibiting SLC38A2 lowers blood pressure in rodent models of hypertension.Sci Transl Med,2025 Sep 03
圖源:10.1126/scitranslmed.adt5947[3]
2025年9月3日,華東師范大學張曉燕教授團隊聯合大連醫科大學管又飛教授和華中科技大學同濟醫院汪道文教授團隊,在《Science Translational Medicine》發表研究論文,揭示血管內皮氨基酸轉運體SLC38A2在血壓調控中的關鍵作用。研究發現,SLC38A2在高鹽飲食誘導的高血壓大鼠主動脈內皮細胞中顯著上調。內皮細胞特異性敲除Slc38a2的小鼠基礎血壓顯著降低,且對高鹽飲食及DOCA鹽誘導的高血壓有抵抗能力。機制上,SLC38A2缺失導致細胞內谷氨酰胺水平降低,激活AKT-eNOS信號通路,增加NO生成,促進血管舒張。此外,SLC38A2的小分子抑制劑MeAIB在動物模型中也展現出顯著的降壓效果。該研究為開發新型降壓藥物提供了全新靶點。
04、靶點:FOXQ1
應用:相關神經疾病研究
來源:FOXQ1 Regulates Brain Endothelial Mitochondrial Function by Orchestrating Calcium Signaling and Cristae Morphology.Adv Sci (Weinh),
2025 Aug 30
圖源:10.1002/advs.202503082[4]
2025年8月30日,廣東醫科大學附屬醫院張晶晶團隊與中國科學院動物研究所焦建偉團隊合作在《Advanced Science》發表論文,揭示轉錄因子FOXQ1是調控腦內皮細胞線粒體功能的關鍵因子。研究發現,腦內皮細胞不僅依賴糖酵解供能,更需要高效的氧化磷酸化滿足大腦高能量需求。FOXQ1缺失會導致腦內皮細胞線粒體結構異常、功能崩潰,細胞啟動代謝應急,但仍無法滿足能量需求。該研究顛覆了內皮細胞代謝的傳統認知,為理解神經疾病中的腦血管功能異常提供了新視角。
05、靶點:ACACA、LSS
應用:胃癌治療
來源:A combined enteric neuron-gastric tumor organoid reveals metabolic vulnerabilities in gastric cancer.Cell Stem Cell,2025 Oct 02
圖源:10.1016/j.stem.2025.08.006[5]
2025年9月2日,香港大學李嘉誠醫學院黃兆麟團隊在《Cell Stem Cell》發表研究,揭示胃癌細胞與腸神經元之間的動態互動及其代謝調控機制。研究開發了腸神經元-胃癌類器官共同培養模型,通過CRISPR-Cas9高通量基因篩選,發現ACACA和LSS兩個關鍵脂質代謝因子對癌細胞生存至關重要。小鼠實驗顯示,阻斷這些因子可減緩腫瘤生長。研究還發現,腸神經元的存在使胃癌細胞對脂質代謝抑制劑更敏感,為胃癌治療提供了潛在的新靶點和生物標記物,有望推動個性化治療的發展。
06、靶點:ZBP1
應用:阿爾茨海默病(AD)治療
來源:Innate immune sensing of Z-nucleic acids by ZBP1-RIPK1 axis drives neuroinflammation in Alzheimer's disease.Immunity,2025 Aug 25
圖源:10.1016/j.immuni.2025.07.024[6]
2025年9月2日,中科院上海有機化學研究所許代超團隊在《Immunity》發表研究,揭示氧化型Z型線粒體DNA(Z-mtDNA)作為ZBP1的新型內源性配體,可驅動小膠質細胞介導的神經炎癥。在阿爾茨海默病(AD)病理環境下,氧化應激導致mtDNA斷裂并形成Z-DNA,被ZBP1識別后激活RIPK1,促進多條促炎通路,導致神經炎癥和AD病理變化。在AD模型中,敲除ZBP1或抑制RIPK1活性可顯著緩解神經炎癥和病理缺陷。這一發現為AD神經免疫調控機制提供了新視角,為治療AD提供了潛在靶點。
07、靶點:IP6K2
應用:炎癥性腸癌的治療
來源:Hongyun Zhang et al. Oncometabolite 5-IP7 inhibits inositol 5-phosphatase to license E-cadherin endocytosis.Nat Chem Biol,2025 Aug 26
圖源:10.1038/s41589-025-02005-z[7]
2025年9月2日,南方科技大學饒楓團隊在《Nature Chemical Biology》發表研究,揭示IP6K2及其產物5-IP7在炎癥性結直腸癌中的作用機制。研究發現,IP6K2在結直腸癌組織中高表達,與患者生存率負相關。5-IP7通過抑制5-磷酸酶OCRL活性,導致PI(4,5)P2累積,促進E-鈣黏蛋白內吞,破壞腸上皮屏障,激活β-連環蛋白致癌通路。團隊還篩選出IP6K2抑制劑異鼠李素,可顯著降低結腸癌腫瘤數量和體積,為炎癥性腸癌的治療提供了新靶點和潛在藥物。
08、靶點:TCF25
應用:缺血性疾病的潛在治療靶點
來源:TCF25 serves as a nutrient sensor to orchestrate metabolic adaptation and cell death by enhancing lysosomal acidification under glucose starvation.Cell Rep,2025 Sep 23
圖源:10.1016/j.celrep.2025.116186[8]
2025年9月2日,同濟大學蔡振宇課題組在《Cell Reports》發表研究,揭示TCF25蛋白在葡萄糖饑餓條件下調控代謝應激與細胞死亡的關鍵功能。研究發現,TCF25在葡萄糖饑餓時發生溶酶體轉位,與ATP6V1A相互作用,促進溶酶體酸化,增強其降解能力以維持細胞短期存活。然而,長期葡萄糖饑餓通過TCF25介導的溶酶體過度活化,引發鐵自噬和溶酶體膜破裂,導致溶酶體依賴性細胞死亡(LCD)。在小鼠肝缺血再灌注模型中,TCF25敲除顯著減輕組織損傷,表明其為缺血性疾病的潛在治療靶點。
09、靶點:TMEM17
應用:帕金森病(PD)的治療
來源:Structural insights into the activation of TMEM175 by small molecule.Neuron,2025 Aug 22
圖源:10.1016/j.neuron.2025.07.029[9]
2025年8月26日,中科中山藥物創新研究院李平研究員團隊在《Neuron》發表研究,開發出多個溶酶體TMEM175氫離子通道的高效激活劑,并解析了其與TMEM175的復合物冷凍電鏡結構,揭示了小分子動態調控TMEM175的分子機制。研究發現,這些激活劑能顯著促進細胞對α-突觸核蛋白聚集體的清除,改善帕金森病(PD)模型的病理癥狀,為PD的個性化治療提供了新策略。
10、靶點:NAT10
應用:減輕肝臟衰老及肝纖維化表型
來源:Aging increases susceptibility to liver fibrosis through enhanced NAT10-mediated ac4C modification of TGFβ1 mRNA.Genome Med,2025 Aug 15
圖源:10.1186/s13073-025-01520-x[10]
2025年9月1日,中山大學附屬第三醫院張琪/梁偉鋮團隊在《Genome Medicine》發表研究,揭示衰老通過RNA乙酰轉移酶NAT10增強肝纖維化易感性的新機制。研究發現,衰老細胞分泌的TGFβ1靶向SMAD2/3,增強NAT10的mRNA轉錄。NAT10誘導TGFβ1 mRNA發生ac4C乙酰化修飾,被RNA結合蛋白PTBP1識別后提高其穩定性,促進TGFβ1介導的肝星狀細胞活化及肝纖維化。在四氯化碳誘導的肝纖維化模型中,中年小鼠比年輕小鼠更易受影響,NAT10在衰老及肝纖維化樣本中顯著上調。使用NAT10抑制劑Remodelin可減輕肝臟衰老及肝纖維化表型。
推薦產品
參考文獻
[1] SLC45A4 is a pain gene encoding a neuronal polyamine transporter.Nature,2025 Aug 20
[2]RBPMS and RBPMS2 Cooperate to Safeguard Cardiac Splicing.Circ Res,2025 Sep 12
[3]Inhibiting SLC38A2 lowers blood pressure in rodent models of hypertension.Sci Transl Med,2025 Sep 03
[4]FOXQ1 Regulates Brain Endothelial Mitochondrial Function by Orchestrating Calcium Signaling and Cristae Morphology.Adv Sci (Weinh),2025 Aug 30
[5]A combined enteric neuron-gastric tumor organoid reveals metabolic vulnerabilities in gastric cancer.Cell Stem Cell,2025 Oct 02
[6]Innate immune sensing of Z-nucleic acids by ZBP1-RIPK1 axis drives neuroinflammation in Alzheimer's disease.Immunity,2025 Aug 25
[7]Hongyun Zhang et al. Oncometabolite 5-IP7 inhibits inositol 5-phosphatase to license E-cadherin endocytosis.Nat Chem Biol,2025 Aug 26
[8]TCF25 serves as a nutrient sensor to orchestrate metabolic adaptation and cell death by enhancing lysosomal acidification under glucose starvation.Cell Rep,2025 Sep 23
[9]Structural insights into the activation of TMEM175 by small molecule.Neuron,2025 Aug 22
[10]Aging increases susceptibility to liver fibrosis through enhanced NAT10-mediated ac4C modification of TGFβ1 mRNA.Genome Med,2025 Aug 15
*免責聲明:華美生物內容團隊僅是分享和解讀公開研究論文及其發現,本文僅作信息交流,文中觀點不代表華美生物立場,請理解。






