前沿靶點速遞:每周醫學研究精選(十九)
日期:2024-11-13 17:20:59
靶點:METTL3
應用:肝癌耐藥相關研究
來源:Jin, Xiaohan, et al. "METTL3 confers oxaliplatin resistance through the activation of G6PD-enhanced pentose phosphate pathway in hepatocellular carcinoma." Cell Death & Differentiation (2024): 1-14.

(圖源:METTL3 表達與 G6PD 表達以及 HCC 中基于 OXA 的 HAIC 的治療反應相關 [1])
中山大學腫瘤防治中心蔡木炎和謝丹教授團隊在《Cell Death and Differentiation》雜志上發表的研究揭示了METTL3通過激活磷酸戊糖途徑導致肝癌對奧沙利鉑耐藥的分子機制。研究團隊發現METTL3是肝癌對奧沙利鉑產生耐藥性的關鍵基因,沉默METTL3能顯著增強肝癌對奧沙利鉑的敏感性。METTL3通過泛素-蛋白酶體途徑影響PPP限速酶G6PD的穩定性,調控TRIM21的m6A甲基化,進而影響TRIM21 mRNA的穩定性。臨床數據分析顯示,METTL3高表達與肝癌患者的不良預后及奧沙利鉑治療療效不佳顯著相關,表明METTL3表達水平可作為預測HAIC-FOLFOX治療反應的生物標志物。該研究為克服肝細胞癌中奧沙利鉑耐藥性提供了新的策略,使用METTL3的特異性抑制劑STM2457能顯著增強肝癌對奧沙利鉑的敏感性。
靶點:NAT10
應用:急性髓系白血病(AML)研究
來源:Zhang, Subo, et al. "NAT10-mediated mRNA N 4-acetylcytidine reprograms serine metabolism to drive leukaemogenesis and stemness in acute myeloid leukaemia." Nature Cell Biology (2024): 1-15.

(圖源:抑制 NAT10 在體外和體內均表現出抗白血病AML作用 [2])
中山大學腫瘤防治中心黃慧琳團隊與廣州國家實驗室翁桁游團隊在《Nature Cell Biology》雜志發表的研究揭示了N-乙酰基轉移酶10(NAT10)在急性髓系白血病(AML)中的重要作用。研究發現,NAT10介導的RNA乙酰化通過重塑絲氨酸代謝,驅動AML的發生和干性維持。NAT10增強了絲氨酸轉運體蛋白SLC1A4的RNA翻譯,促進外源絲氨酸的攝取,并激活絲氨酸合成途徑的關鍵代謝酶,從而促進絲氨酸的內源合成。此外,研究還發現Fludarabine作為NAT10的新型抑制劑,能夠靶向AML細胞的絲氨酸代謝脆性并發揮抗白血病效果。該研究為AML的臨床治療提供了新的靶點和治療策略,同時,研究人員也開發了改良版的RNA乙酰化建庫測序技術,有助于進一步探索NAT10介導的RNA乙酰化在AML中的作用。
靶點:VPS18
應用:腫瘤研究
來源:Dong, Ting, et al. "Targeting VPS18 hampers retromer trafficking of PD-L1 and augments immunotherapy." Science Advances 10.42 (2024): eadp4917.
山東大學苑輝卿教授和婁紅祥教授團隊在《Science Advances》上發表的研究揭示了囊泡分選蛋白VPS18和VPS11通過內體轉運促進PD-L1經內體-高爾基體途徑定位于細胞膜,從而介導腫瘤免疫治療抵抗的機制。研究團隊利用CRISPR技術篩選HOPS和CORVET復合物成員,發現VPS18和VPS11拮抗腫瘤免疫治療。進一步研究發現,VPS18和VPS11通過與PD-L1相互作用,維持其糖基化水平和蛋白穩定性,促進PD-L1在細胞膜上的定位,從而介導腫瘤免疫治療抵抗。團隊還開發了一種新型天然小分子化合物RD-N,特異性靶向VPS18,顯著下調PD-L1的表達,干預PD-L1內體轉運,逆轉腫瘤耐藥,抑制肺癌轉移,并與CTLA-4抗體聯合用藥顯著增強小鼠的抗腫瘤免疫反應。RD-N具有良好的藥代動力學表現,主要富集于肺組織,提示其在肺癌治療中具有較好的成藥性和應用潛力。該研究不僅闡述了囊泡轉運蛋白VPS18和VPS11調控PD-L1轉運的分子機制,還為靶向VPS18和VPS11增強免疫檢查點阻斷治療提供了理論依據,為腫瘤免疫治療提供了新的途徑。
靶點:NM II
應用:腫瘤研究
來源:Yang, Yingyun, et al. "Suppression of non-muscle myosin II boosts T cell cytotoxicity against tumors." Science Advances 10.44 (2024): eadp0631.
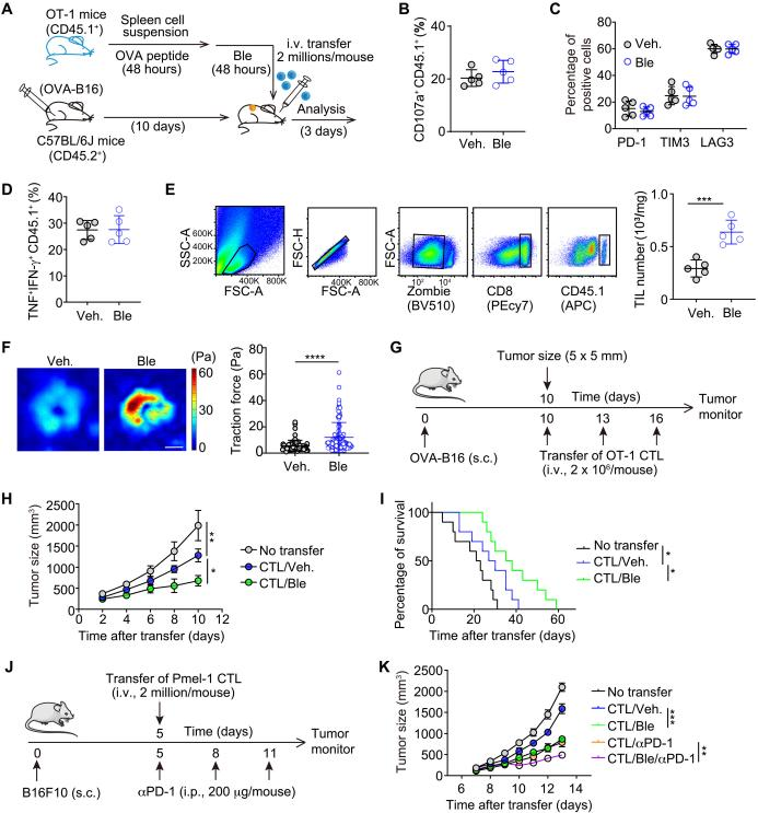
中國醫學科學院基礎醫學研究所的劉玉英團隊聯合北京大學熊春陽、李開龍教授團隊在《Science Advances》發表的研究揭示了抑制非肌肉肌球蛋白II(NM II)能夠增強T細胞的牽引力,并增加其對腫瘤細胞的細胞毒性。研究發現,NMII通過上調轉錄因子NKX3-2活性,進而增加其靶基因ADGRB3的表達,而ADGRB3的上調則抑制絲狀肌動蛋白(F-actin)的動態重塑,導致T細胞在腫瘤微環境中的牽引力下降,最終減弱其殺傷功能。在動物腫瘤模型中,靶向T細胞NMII-NKX3-2-ADGRB3通路能有效抑制腫瘤生長,延長生存期。該研究為研發有效的腫瘤免疫療法提供了潛在的新型治療策略。
靶點:PAC1
應用:炎癥相關疾病研究
來源:Jin, Yuan, et al. "PAC1 constrains type II inflammation through promotion of CGRP signaling in ILC2s." The Journal of Clinical Investigation (2024).
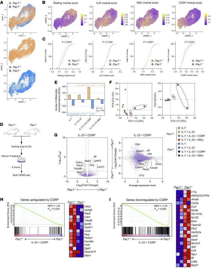
北京大學基礎醫學院尹玉新教授團隊在《The Journal of Clinical Investigation》上發表的研究論文揭示了免疫調節分子PAC1在II型固有淋巴樣細胞(ILC2s)中的關鍵作用。該研究發現,PAC1通過選擇性促進CGRP信號通路,顯著抑制ILC2s介導的II型炎癥,對哮喘等過敏性疾病的發生和發展具有重要影響。研究團隊利用Pac1敲除小鼠和多種實驗性哮喘模型,觀察到PAC1缺失的小鼠在II型炎癥中表現出ILC2s增殖和IL-13分泌增加,從而加重了II型炎癥。進一步的機制研究表明,PAC1通過影響ILC2s中的染色質可塑性,選擇性地促進CGRP信號通路相關基因的表達,從而抑制ILC2s的功能。該研究進一步鞏固了PAC1作為一個廣譜意義上的新型免疫檢查點的地位,其在多種免疫過程中的抑制作用值得進一步深入探究。
靶點:JMJD1C、RUNX1
應用:白血病研究
來源:Chen, Qian, et al. "JMJD1C forms condensates to facilitate a RUNX1-dependent gene expression program shared by multiple types of AML cells." Protein & Cell (2024): pwae059.
清華大學醫學院陳默課題組在《Protein & Cell》發表的研究揭示了JMJD1C在急性髓系白血病(AML)中的作用機制。研究發現,JMJD1C通過與RUNX1轉錄因子相互作用,激活多亞型AML中關鍵基因的轉錄,促進白血病細胞的生存和增殖。JMJD1C是KDM3家族成員,其在AML細胞中的高表達對于細胞生存至關重要。研究進一步發現,JMJD1C的N端區域對于AML細胞的生存至關重要,該區域具有自我相互作用、液-液相分離以及與RUNX1相互作用的特性。JMJD1C在RUNX1結合的超級增強子(SEs)上形成凝聚體,并傾向于激活這類SEs靶基因的轉錄。此外,JMJD1C和RUNX1能夠介導不同AML細胞中增強子-啟動子遠距離相互作用,從而激活白血病基因的轉錄。這一發現為AML的治療提供了新的靶點和治療策略。
靶點:CD36
應用:脂質代謝紊亂相關研究
來源:Chen, Jiajia, et al. "CD36-mediated arachidonic acid influx from decidual stromal cells increases inflammatory macrophages in miscarriage." Cell Reports 43.11 (2024).
復旦大學附屬婦產科醫院的杜美蓉團隊在《Cell Reports》上發表的研究揭示了CD36在自然流產中蛻膜基質細胞與巨噬細胞脂質交流的關鍵作用。研究發現,自然流產蛻膜組織中脂滴蓄積,基質細胞與巨噬細胞脂代謝異常活躍,巨噬細胞高表達CD36,介導花生四烯酸(AA)從基質細胞向巨噬細胞的轉運,促進巨噬細胞生成IL-1β,誘發免疫炎癥反應。同時,研究揭示了催乳素(PRL)能抑制上述脂質轉運過程,在正常妊娠時作為保護因子防止脂質過度累積。該研究不僅發現了CD36介導的AA胞間轉運在自然流產發病中的作用,還找到了內源性激素PRL在抑制AA轉運中的保護性機制,為理解脂質代謝紊亂與自然流產的關系提供了新的思路和見解。
靶點:CD49f
應用:肝癌研究
來源:Yang, Chen, et al. "Targeting the immune privilege of tumor-initiating cells to enhance cancer immunotherapy." Cancer Cell (2024).
上海交通大學醫學院附屬仁濟醫院-上海市腫瘤研究所覃文新/王存團隊與復旦大學附屬中山醫院高強教授團隊合作,在《Cancer Cell》發表了一項研究,揭示了CD49f陽性肝癌細胞亞群的免疫逃逸機制和精準治療策略。研究利用類器官與單細胞多組學技術,分析了多種腫瘤起始細胞標志物分子,發現CD49f高表達的肝癌細胞通過CXCL2-CXCR2軸招募中性粒細胞,形成免疫抑制微環境,并通過表達CD155逃避CD8+ T細胞的免疫攻擊。研究還發現,聯合靶向PD-1和CD155的治療策略能清除CD49f高表達肝癌起始細胞,并破壞其依賴的免疫抑制微環境,顯著提高免疫治療療效。這一發現為肝癌的精準治療提供了新的思路,特別是針對腫瘤起始細胞的免疫治療策略。
參考文獻
1. Jin, Xiaohan, et al. "METTL3 confers oxaliplatin resistance through the activation of G6PD-enhanced pentose phosphate pathway in hepatocellular carcinoma." Cell Death & Differentiation (2024): 1-14.
2. Zhang, Subo, et al. "NAT10-mediated mRNA N 4-acetylcytidine reprograms serine metabolism to drive leukaemogenesis and stemness in acute myeloid leukaemia." Nature Cell Biology (2024): 1-15.
3. Dong, Ting, et al. "Targeting VPS18 hampers retromer trafficking of PD-L1 and augments immunotherapy." Science Advances 10.42 (2024): eadp4917.
4. Yang, Yingyun, et al. "Suppression of non-muscle myosin II boosts T cell cytotoxicity against tumors." Science Advances 10.44 (2024): eadp0631.
5. Jin, Yuan, et al. "PAC1 constrains type II inflammation through promotion of CGRP signaling in ILC2s." The Journal of Clinical Investigation (2024).
6. Chen, Qian, et al. "JMJD1C forms condensates to facilitate a RUNX1-dependent gene expression program shared by multiple types of AML cells." Protein & Cell (2024): pwae059.
7. Chen, Jiajia, et al. "CD36-mediated arachidonic acid influx from decidual stromal cells increases inflammatory macrophages in miscarriage." Cell Reports 43.11 (2024).
8. Yang, Chen, et al. "Targeting the immune privilege of tumor-initiating cells to enhance cancer immunotherapy." Cancer Cell (2024).
應用:肝癌耐藥相關研究
來源:Jin, Xiaohan, et al. "METTL3 confers oxaliplatin resistance through the activation of G6PD-enhanced pentose phosphate pathway in hepatocellular carcinoma." Cell Death & Differentiation (2024): 1-14.

(圖源:METTL3 表達與 G6PD 表達以及 HCC 中基于 OXA 的 HAIC 的治療反應相關 [1])
中山大學腫瘤防治中心蔡木炎和謝丹教授團隊在《Cell Death and Differentiation》雜志上發表的研究揭示了METTL3通過激活磷酸戊糖途徑導致肝癌對奧沙利鉑耐藥的分子機制。研究團隊發現METTL3是肝癌對奧沙利鉑產生耐藥性的關鍵基因,沉默METTL3能顯著增強肝癌對奧沙利鉑的敏感性。METTL3通過泛素-蛋白酶體途徑影響PPP限速酶G6PD的穩定性,調控TRIM21的m6A甲基化,進而影響TRIM21 mRNA的穩定性。臨床數據分析顯示,METTL3高表達與肝癌患者的不良預后及奧沙利鉑治療療效不佳顯著相關,表明METTL3表達水平可作為預測HAIC-FOLFOX治療反應的生物標志物。該研究為克服肝細胞癌中奧沙利鉑耐藥性提供了新的策略,使用METTL3的特異性抑制劑STM2457能顯著增強肝癌對奧沙利鉑的敏感性。
靶點:NAT10
應用:急性髓系白血病(AML)研究
來源:Zhang, Subo, et al. "NAT10-mediated mRNA N 4-acetylcytidine reprograms serine metabolism to drive leukaemogenesis and stemness in acute myeloid leukaemia." Nature Cell Biology (2024): 1-15.

(圖源:抑制 NAT10 在體外和體內均表現出抗白血病AML作用 [2])
中山大學腫瘤防治中心黃慧琳團隊與廣州國家實驗室翁桁游團隊在《Nature Cell Biology》雜志發表的研究揭示了N-乙酰基轉移酶10(NAT10)在急性髓系白血病(AML)中的重要作用。研究發現,NAT10介導的RNA乙酰化通過重塑絲氨酸代謝,驅動AML的發生和干性維持。NAT10增強了絲氨酸轉運體蛋白SLC1A4的RNA翻譯,促進外源絲氨酸的攝取,并激活絲氨酸合成途徑的關鍵代謝酶,從而促進絲氨酸的內源合成。此外,研究還發現Fludarabine作為NAT10的新型抑制劑,能夠靶向AML細胞的絲氨酸代謝脆性并發揮抗白血病效果。該研究為AML的臨床治療提供了新的靶點和治療策略,同時,研究人員也開發了改良版的RNA乙酰化建庫測序技術,有助于進一步探索NAT10介導的RNA乙酰化在AML中的作用。
靶點:VPS18
應用:腫瘤研究
來源:Dong, Ting, et al. "Targeting VPS18 hampers retromer trafficking of PD-L1 and augments immunotherapy." Science Advances 10.42 (2024): eadp4917.

(圖源:VPS18 和 VPS11 促進 PD-L1 介導的細胞毒性 T 細胞活性抑制 [3])
山東大學苑輝卿教授和婁紅祥教授團隊在《Science Advances》上發表的研究揭示了囊泡分選蛋白VPS18和VPS11通過內體轉運促進PD-L1經內體-高爾基體途徑定位于細胞膜,從而介導腫瘤免疫治療抵抗的機制。研究團隊利用CRISPR技術篩選HOPS和CORVET復合物成員,發現VPS18和VPS11拮抗腫瘤免疫治療。進一步研究發現,VPS18和VPS11通過與PD-L1相互作用,維持其糖基化水平和蛋白穩定性,促進PD-L1在細胞膜上的定位,從而介導腫瘤免疫治療抵抗。團隊還開發了一種新型天然小分子化合物RD-N,特異性靶向VPS18,顯著下調PD-L1的表達,干預PD-L1內體轉運,逆轉腫瘤耐藥,抑制肺癌轉移,并與CTLA-4抗體聯合用藥顯著增強小鼠的抗腫瘤免疫反應。RD-N具有良好的藥代動力學表現,主要富集于肺組織,提示其在肺癌治療中具有較好的成藥性和應用潛力。該研究不僅闡述了囊泡轉運蛋白VPS18和VPS11調控PD-L1轉運的分子機制,還為靶向VPS18和VPS11增強免疫檢查點阻斷治療提供了理論依據,為腫瘤免疫治療提供了新的途徑。
靶點:NM II
應用:腫瘤研究
來源:Yang, Yingyun, et al. "Suppression of non-muscle myosin II boosts T cell cytotoxicity against tumors." Science Advances 10.44 (2024): eadp0631.

(圖源:抑制 NM II 可增強 T 細胞免疫療法的功效 [4])
中國醫學科學院基礎醫學研究所的劉玉英團隊聯合北京大學熊春陽、李開龍教授團隊在《Science Advances》發表的研究揭示了抑制非肌肉肌球蛋白II(NM II)能夠增強T細胞的牽引力,并增加其對腫瘤細胞的細胞毒性。研究發現,NMII通過上調轉錄因子NKX3-2活性,進而增加其靶基因ADGRB3的表達,而ADGRB3的上調則抑制絲狀肌動蛋白(F-actin)的動態重塑,導致T細胞在腫瘤微環境中的牽引力下降,最終減弱其殺傷功能。在動物腫瘤模型中,靶向T細胞NMII-NKX3-2-ADGRB3通路能有效抑制腫瘤生長,延長生存期。該研究為研發有效的腫瘤免疫療法提供了潛在的新型治療策略。
靶點:PAC1
應用:炎癥相關疾病研究
來源:Jin, Yuan, et al. "PAC1 constrains type II inflammation through promotion of CGRP signaling in ILC2s." The Journal of Clinical Investigation (2024).

(圖源:PAC1 缺陷會損害 ILC2 中的 CGRP 信號傳導 [5)
北京大學基礎醫學院尹玉新教授團隊在《The Journal of Clinical Investigation》上發表的研究論文揭示了免疫調節分子PAC1在II型固有淋巴樣細胞(ILC2s)中的關鍵作用。該研究發現,PAC1通過選擇性促進CGRP信號通路,顯著抑制ILC2s介導的II型炎癥,對哮喘等過敏性疾病的發生和發展具有重要影響。研究團隊利用Pac1敲除小鼠和多種實驗性哮喘模型,觀察到PAC1缺失的小鼠在II型炎癥中表現出ILC2s增殖和IL-13分泌增加,從而加重了II型炎癥。進一步的機制研究表明,PAC1通過影響ILC2s中的染色質可塑性,選擇性地促進CGRP信號通路相關基因的表達,從而抑制ILC2s的功能。該研究進一步鞏固了PAC1作為一個廣譜意義上的新型免疫檢查點的地位,其在多種免疫過程中的抑制作用值得進一步深入探究。
靶點:JMJD1C、RUNX1
應用:白血病研究
來源:Chen, Qian, et al. "JMJD1C forms condensates to facilitate a RUNX1-dependent gene expression program shared by multiple types of AML cells." Protein & Cell (2024): pwae059.

(圖源:JMJD1C和RUNX1介導不同AML細胞中增強子—啟動子遠距離相互作用從而激活白血病基因的轉錄 [6])
清華大學醫學院陳默課題組在《Protein & Cell》發表的研究揭示了JMJD1C在急性髓系白血病(AML)中的作用機制。研究發現,JMJD1C通過與RUNX1轉錄因子相互作用,激活多亞型AML中關鍵基因的轉錄,促進白血病細胞的生存和增殖。JMJD1C是KDM3家族成員,其在AML細胞中的高表達對于細胞生存至關重要。研究進一步發現,JMJD1C的N端區域對于AML細胞的生存至關重要,該區域具有自我相互作用、液-液相分離以及與RUNX1相互作用的特性。JMJD1C在RUNX1結合的超級增強子(SEs)上形成凝聚體,并傾向于激活這類SEs靶基因的轉錄。此外,JMJD1C和RUNX1能夠介導不同AML細胞中增強子-啟動子遠距離相互作用,從而激活白血病基因的轉錄。這一發現為AML的治療提供了新的靶點和治療策略。
靶點:CD36
應用:脂質代謝紊亂相關研究
來源:Chen, Jiajia, et al. "CD36-mediated arachidonic acid influx from decidual stromal cells increases inflammatory macrophages in miscarriage." Cell Reports 43.11 (2024).

(圖源:CD36 介導的脂質攝取增強巨噬細胞中的炎癥表型 [7])
復旦大學附屬婦產科醫院的杜美蓉團隊在《Cell Reports》上發表的研究揭示了CD36在自然流產中蛻膜基質細胞與巨噬細胞脂質交流的關鍵作用。研究發現,自然流產蛻膜組織中脂滴蓄積,基質細胞與巨噬細胞脂代謝異常活躍,巨噬細胞高表達CD36,介導花生四烯酸(AA)從基質細胞向巨噬細胞的轉運,促進巨噬細胞生成IL-1β,誘發免疫炎癥反應。同時,研究揭示了催乳素(PRL)能抑制上述脂質轉運過程,在正常妊娠時作為保護因子防止脂質過度累積。該研究不僅發現了CD36介導的AA胞間轉運在自然流產發病中的作用,還找到了內源性激素PRL在抑制AA轉運中的保護性機制,為理解脂質代謝紊亂與自然流產的關系提供了新的思路和見解。
靶點:CD49f
應用:肝癌研究
來源:Yang, Chen, et al. "Targeting the immune privilege of tumor-initiating cells to enhance cancer immunotherapy." Cancer Cell (2024).

(圖源:CD49f高表達肝癌細胞通過CXCL2-CXCR2軸招募中性粒細胞,形成獨特的免疫抑制微環境 [8])
上海交通大學醫學院附屬仁濟醫院-上海市腫瘤研究所覃文新/王存團隊與復旦大學附屬中山醫院高強教授團隊合作,在《Cancer Cell》發表了一項研究,揭示了CD49f陽性肝癌細胞亞群的免疫逃逸機制和精準治療策略。研究利用類器官與單細胞多組學技術,分析了多種腫瘤起始細胞標志物分子,發現CD49f高表達的肝癌細胞通過CXCL2-CXCR2軸招募中性粒細胞,形成免疫抑制微環境,并通過表達CD155逃避CD8+ T細胞的免疫攻擊。研究還發現,聯合靶向PD-1和CD155的治療策略能清除CD49f高表達肝癌起始細胞,并破壞其依賴的免疫抑制微環境,顯著提高免疫治療療效。這一發現為肝癌的精準治療提供了新的思路,特別是針對腫瘤起始細胞的免疫治療策略。
參考文獻
1. Jin, Xiaohan, et al. "METTL3 confers oxaliplatin resistance through the activation of G6PD-enhanced pentose phosphate pathway in hepatocellular carcinoma." Cell Death & Differentiation (2024): 1-14.
2. Zhang, Subo, et al. "NAT10-mediated mRNA N 4-acetylcytidine reprograms serine metabolism to drive leukaemogenesis and stemness in acute myeloid leukaemia." Nature Cell Biology (2024): 1-15.
3. Dong, Ting, et al. "Targeting VPS18 hampers retromer trafficking of PD-L1 and augments immunotherapy." Science Advances 10.42 (2024): eadp4917.
4. Yang, Yingyun, et al. "Suppression of non-muscle myosin II boosts T cell cytotoxicity against tumors." Science Advances 10.44 (2024): eadp0631.
5. Jin, Yuan, et al. "PAC1 constrains type II inflammation through promotion of CGRP signaling in ILC2s." The Journal of Clinical Investigation (2024).
6. Chen, Qian, et al. "JMJD1C forms condensates to facilitate a RUNX1-dependent gene expression program shared by multiple types of AML cells." Protein & Cell (2024): pwae059.
7. Chen, Jiajia, et al. "CD36-mediated arachidonic acid influx from decidual stromal cells increases inflammatory macrophages in miscarriage." Cell Reports 43.11 (2024).
8. Yang, Chen, et al. "Targeting the immune privilege of tumor-initiating cells to enhance cancer immunotherapy." Cancer Cell (2024).






