前沿靶點速遞:每周醫學研究精選(五)
日期:2024-07-24 09:09:55
靶點:ZED1227
應用:腸道損傷治療靶點
來源:Transcriptomic analysis of intestine following administration of a transglutaminase 2 inhibitor to prevent gluten-induced intestinal damage in celiac disease. Nature Immunology (2024): 1-13.
芬蘭坦佩雷大學Keijo Viiri團隊在《Nature Immunology》雜志上發表的研究揭示了轉谷氨酰胺酶2抑制劑ZED1227在預防乳糜瀉患者麩質誘導的腸道損傷和炎癥中的顯著效果,通過轉錄組分析發現該抑制劑能夠顯著減少麩質引起的基因表達變化,維持腸道功能,并強調了適應性免疫反應在疾病中的關鍵作用。此外,研究還發現不同HLA-DQ基因型的CeD患者對ZED1227治療的反應存在差異,為個性化治療策略提供了新的視角。這項研究為乳糜瀉(CeD)的臨床治療提供了新的治療策略,特別是在無麩質飲食之外的藥物輔助治療方面,有望改善患者的治療結果和生活質量。
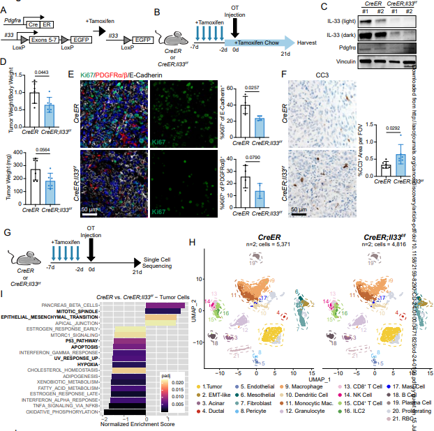
靶點:IL-33
應用:胰腺導管腺癌(PDA)治療靶點
來源:Oncogenic KRAS-dependent stromal interleukin-33 directs the pancreatic microenvironment to promote tumor growth. Cancer Discovery (2024).
美國密歇根大學安娜堡分校的Marina Pasca di Magliano團隊在《Cancer Discovery》雜志上發表了一項重要研究成果。該研究揭示了在胰腺導管腺癌(PDA)中,成纖維細胞特別是胰腺前體病變相關成纖維細胞(PAF)和癌癥相關成纖維細胞(CAF)是IL-33的主要來源。研究發現,這些基質細胞中IL-33的表達依賴于KrasG12D的JAK1/2-STAT3信號通路激活。通過靶向敲除PAF/CAF中的IL-33,可以顯著減少小鼠腫瘤大小,這一效應與腫瘤細胞增殖減少、凋亡增加以及免疫微環境的改變有關。研究還表明,IL-33的缺失導致促癌和免疫抑制細胞因子的減少,同時增加了能夠招募粒細胞、巨噬細胞和CD8+ T細胞的趨化因子,從而支持了IL-33作為PDA治療靶點的潛力。
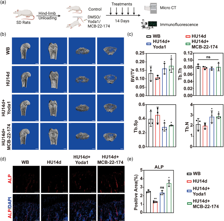
靶點:Piezo1
應用:骨質疏松研究
來源:A Novel Piezo1 Agonist Promoting Mesenchymal Stem Cell Proliferation and Osteogenesis to Attenuate Disuse Osteoporosis. Small Science (2024)
上海交通大學與新華醫院合作研究團隊近期在廢用性骨質疏松治療領域取得突破,成功開發出一種新型小分子Piezo1激動劑MCB-22-174。Piezo1是一種在骨相關細胞中高度表達的機械門控陽離子通道,其激活對于維持骨穩態至關重要。MCB-22-174相較于前導化合物Yoda1,對Piezo1的激活能力提升了7倍,能有效促進骨間充質干細胞的成骨分化和增殖,增強體內骨量,顯示出良好的治療廢用性骨質疏松的潛力。這一成果發表于Small Science期刊,為開發自主知識產權的骨質疏松特效藥提供了重要依據,有望填補臨床治療的空白,改善患者生活質量。
靶點:KLF4
應用:纖維變性慢性胰腺炎研究
來源:Optimized rAAV8 targeting acinar KLF4 ameliorates fibrosis in chronic pancreatitis via exosomes-enriched let-7s suppressing pancreatic stellate cells activation. Molecular Therapy (2024).
海軍軍醫大學第一附屬醫院長海醫院消化內科的李兆申、孔祥毓與杜奕奇團隊在《分子治療》(Molecular Therapy)雜志上發表了最新研究成果,揭示了慢性胰腺炎(CP)中胰腺纖維化的潛在治療策略。研究指出,損傷的腺泡細胞(DACs)中Krüppel樣因子4(KLF4)的上調,通過調節let-7s家族miRNA的水平,促進了胰腺星狀細胞(PSCs)的活化,進而加速胰腺纖維化進程。團隊開發了一種特異性靶向腺泡細胞KLF4的腺相關病毒(shKLF4-pAAV),通過抑制KLF4的表達,恢復了let-7s家族的正常水平,有效阻止了PSCs的活化,減輕了胰腺纖維化。小鼠實驗顯示,shKLF4-pAAV治療顯著降低了CP模型的胰腺纖維化程度,改善了胰腺功能,為慢性胰腺炎治療提供了一條全新的基因療法路徑。
靶點:TRPC5
應用:肥胖和抑郁行為
來源:Loss of transient receptor potential channel 5 causes obesity and postpartum depression. Cell (2024).
貝勒醫學院與劍橋大學的研究團隊在《Cell》期刊上發布了一項重要研究,揭示了TRPC5基因變異與肥胖癥和產后抑郁癥的關聯。研究起源于兩名男孩及其母親的病例,他們分別遭受肥胖和產后抑郁癥的困擾,而這些癥狀與他們體內TRPC5基因的缺失相關。TRPC5基因在下丘腦區域調控著從飲食到社交和母愛關懷的復雜行為。通過對小鼠模型的研究,科學家們發現TRPC5基因的缺失會導致雄性小鼠的肥胖和焦慮,而雌性小鼠則在產后表現出抑郁行為。進一步的實驗表明,TRPC5基因影響下丘腦中的Pomc神經元和催產素神經元,這些神經元對食欲控制、能量平衡和母嬰關系至關重要。研究強調了TRPC5基因在肥胖和產后抑郁癥中的核心作用,為這兩種疾病的臨床診斷和治療開辟了新的可能性。
靶點:HDAC8
應用:腫瘤研究靶點
來源:Discovery of a Highly Potent and Selective HDAC8 Degrader: Advancing the Functional Understanding and Therapeutic Potential of HDAC8. Journal of Medicinal Chemistry (2024).
美國佛羅里達大學的Daiqing Liao和Guangrong Zheng教授團隊在《Journal of Medicinal Chemistry》上發表了一項關于HDAC8(組蛋白去乙酰化酶8)降解劑的最新研究。HDAC8在多種生理和病理過程中扮演關鍵角色,尤其是在T細胞淋巴瘤、兒童成神經細胞瘤和Cornelia de Lange綜合征中。研究團隊基于前期HDAC3/8 PROTAC結構,通過引入不同鋅離子螯合基團和調整酰肼側鏈長度,優化出選擇性和抑制活性較高的HDAC8配體,其中化合物15和16表現突出。在此基礎上,設計并評估了一系列基于VHL的HDAC8 PROTACs,化合物YX862和YX827展現出優秀的HDAC8降解活性和選擇性。YX862在彌漫性大B細胞淋巴瘤細胞中有效降解HDAC8并抑制細胞增殖,且對非組蛋白底物SMC3的乙酰化水平有顯著提升,盡管其抗增殖活性僅略高于對照化合物NC-YX862。該研究為深入理解HDAC8的功能和開發針對性的治療方法提供了新工具。
靶點:IL-11
應用:抗衰老研究
來源:Inhibition of IL-11 signalling extends mammalian healthspan and lifespan. Nature (2024).
近期在《Nature》雜志上發表的一項研究揭示了IL-11通路在衰老過程中的關鍵作用,指出抑制這一通路能夠延長壽命。IL-11是IL-6家族的一員,研究發現它在促進與年齡相關的病理變化和縮短壽命方面扮演著重要角色。此前的研究已確認了ERK、STK11(LKB1)、AMPK、mTORC1和IGF1-胰島素通路在調控壽命中的作用,而IL-11的發現進一步豐富了這一領域。IL-11的促炎和促纖維化特性使其成為衰老進程中不可忽視的因素。通過抑制IL-11通路,研究者們找到了延長生物體壽命的潛在策略,這一發現為抗衰老研究開辟了新的方向,未來可能帶來延緩衰老和相關疾病的新療法。
靶點:IGFBP2
應用:神經修復功能研究
來源:A spatiotemporal molecular atlas of mouse spinal cord injury identifies a distinct astrocyte subpopulation and therapeutic potential of IGFBP2. Developmental Cell (2024).
2024年7月18日,中國科學院的研究人員在《發育細胞》(Developmental Cell)雜志上發表了一項關于脊髓損傷(Spinal Cord Injury, SCI)的研究。他們使用空間轉錄組技術,揭示了損傷后基因表達和分子變化的動態特征。研究中發現了一種特殊的星形膠質細胞亞群——Astro-GMii。通過分析,科學家們鑒定出Insulin-like growth factor binding protein 2 (IGFBP2)不僅促進了星形膠質細胞的遷移、增殖和反應性,還被證實能促進神經軸突生長。實驗顯示,將IGFBP2蛋白注入SCI損傷的小鼠后,神經元存活率顯著提升,感覺和運動功能得到改善。這項工作建立了SCI的交互式時空數據庫,并為理解脊髓損傷后的細胞功能異質性和探索IGFBP2在神經保護中的作用機制提供了重要線索,為脊髓損傷治療提供了新的潛在分子靶標。
參考文獻
1. Dotsenko, Valeriia, et al. "Transcriptomic analysis of intestine following administration of a transglutaminase 2 inhibitor to prevent gluten-induced intestinal damage in celiac disease." Nature Immunology (2024): 1-13.
2. Donahue, Katelyn L., et al. "Oncogenic KRAS-dependent stromal interleukin-33 directs the pancreatic microenvironment to promote tumor growth." Cancer Discovery (2024).
3. Hao, Ruihan, et al. "A Novel Piezo1 Agonist Promoting Mesenchymal Stem Cell Proliferation and Osteogenesis to Attenuate Disuse Osteoporosis." Small Science (2024): 2400061.
4. Zhao, Yating, et al. "Optimized rAAV8 targeting acinar KLF4 ameliorates fibrosis in chronic pancreatitis via exosomes-enriched let-7s suppressing pancreatic stellate cells activation." Molecular Therapy (2024).
5. Li, Yongxiang, et al. "Loss of transient receptor potential channel 5 causes obesity and postpartum depression." Cell (2024).
6. Xiao, Yufeng, et al. "Discovery of a Highly Potent and Selective HDAC8 Degrader: Advancing the Functional Understanding and Therapeutic Potential of HDAC8." Journal of Medicinal Chemistry (2024).
7. Widjaja, Anissa A., et al. "Inhibition of IL-11 signalling extends mammalian healthspan and lifespan." Nature (2024): 1-9.
8. Wang, Zeqing, et al. "A spatiotemporal molecular atlas of mouse spinal cord injury identifies a distinct astrocyte subpopulation and therapeutic potential of IGFBP2." Developmental Cell (2024).
應用:腸道損傷治療靶點
來源:Transcriptomic analysis of intestine following administration of a transglutaminase 2 inhibitor to prevent gluten-induced intestinal damage in celiac disease. Nature Immunology (2024): 1-13.

(圖源:ZED1227有助于乳糜瀉(CeD)患者保持腸道健康,減少麩質引起的損傷和炎癥 [1])
芬蘭坦佩雷大學Keijo Viiri團隊在《Nature Immunology》雜志上發表的研究揭示了轉谷氨酰胺酶2抑制劑ZED1227在預防乳糜瀉患者麩質誘導的腸道損傷和炎癥中的顯著效果,通過轉錄組分析發現該抑制劑能夠顯著減少麩質引起的基因表達變化,維持腸道功能,并強調了適應性免疫反應在疾病中的關鍵作用。此外,研究還發現不同HLA-DQ基因型的CeD患者對ZED1227治療的反應存在差異,為個性化治療策略提供了新的視角。這項研究為乳糜瀉(CeD)的臨床治療提供了新的治療策略,特別是在無麩質飲食之外的藥物輔助治療方面,有望改善患者的治療結果和生活質量。
靶點:IL-33
應用:胰腺導管腺癌(PDA)治療靶點
來源:Oncogenic KRAS-dependent stromal interleukin-33 directs the pancreatic microenvironment to promote tumor growth. Cancer Discovery (2024).

(圖源:基質IL-33促進胰腺導管腺癌(PDA)的生長 [2])
美國密歇根大學安娜堡分校的Marina Pasca di Magliano團隊在《Cancer Discovery》雜志上發表了一項重要研究成果。該研究揭示了在胰腺導管腺癌(PDA)中,成纖維細胞特別是胰腺前體病變相關成纖維細胞(PAF)和癌癥相關成纖維細胞(CAF)是IL-33的主要來源。研究發現,這些基質細胞中IL-33的表達依賴于KrasG12D的JAK1/2-STAT3信號通路激活。通過靶向敲除PAF/CAF中的IL-33,可以顯著減少小鼠腫瘤大小,這一效應與腫瘤細胞增殖減少、凋亡增加以及免疫微環境的改變有關。研究還表明,IL-33的缺失導致促癌和免疫抑制細胞因子的減少,同時增加了能夠招募粒細胞、巨噬細胞和CD8+ T細胞的趨化因子,從而支持了IL-33作為PDA治療靶點的潛力。
靶點:Piezo1
應用:骨質疏松研究
來源:A Novel Piezo1 Agonist Promoting Mesenchymal Stem Cell Proliferation and Osteogenesis to Attenuate Disuse Osteoporosis. Small Science (2024)

(圖源:體內的MCB-22-174可以大大改善骨質量 [3])
上海交通大學與新華醫院合作研究團隊近期在廢用性骨質疏松治療領域取得突破,成功開發出一種新型小分子Piezo1激動劑MCB-22-174。Piezo1是一種在骨相關細胞中高度表達的機械門控陽離子通道,其激活對于維持骨穩態至關重要。MCB-22-174相較于前導化合物Yoda1,對Piezo1的激活能力提升了7倍,能有效促進骨間充質干細胞的成骨分化和增殖,增強體內骨量,顯示出良好的治療廢用性骨質疏松的潛力。這一成果發表于Small Science期刊,為開發自主知識產權的骨質疏松特效藥提供了重要依據,有望填補臨床治療的空白,改善患者生活質量。
靶點:KLF4
應用:纖維變性慢性胰腺炎研究
來源:Optimized rAAV8 targeting acinar KLF4 ameliorates fibrosis in chronic pancreatitis via exosomes-enriched let-7s suppressing pancreatic stellate cells activation. Molecular Therapy (2024).

(圖源:10.1016/j.ymthe.2024.06.030 [4])
海軍軍醫大學第一附屬醫院長海醫院消化內科的李兆申、孔祥毓與杜奕奇團隊在《分子治療》(Molecular Therapy)雜志上發表了最新研究成果,揭示了慢性胰腺炎(CP)中胰腺纖維化的潛在治療策略。研究指出,損傷的腺泡細胞(DACs)中Krüppel樣因子4(KLF4)的上調,通過調節let-7s家族miRNA的水平,促進了胰腺星狀細胞(PSCs)的活化,進而加速胰腺纖維化進程。團隊開發了一種特異性靶向腺泡細胞KLF4的腺相關病毒(shKLF4-pAAV),通過抑制KLF4的表達,恢復了let-7s家族的正常水平,有效阻止了PSCs的活化,減輕了胰腺纖維化。小鼠實驗顯示,shKLF4-pAAV治療顯著降低了CP模型的胰腺纖維化程度,改善了胰腺功能,為慢性胰腺炎治療提供了一條全新的基因療法路徑。
靶點:TRPC5
應用:肥胖和抑郁行為
來源:Loss of transient receptor potential channel 5 causes obesity and postpartum depression. Cell (2024).

(圖源:Trpc5的缺乏會導致雌性小鼠產后抑郁性行為和肥胖 [5])
貝勒醫學院與劍橋大學的研究團隊在《Cell》期刊上發布了一項重要研究,揭示了TRPC5基因變異與肥胖癥和產后抑郁癥的關聯。研究起源于兩名男孩及其母親的病例,他們分別遭受肥胖和產后抑郁癥的困擾,而這些癥狀與他們體內TRPC5基因的缺失相關。TRPC5基因在下丘腦區域調控著從飲食到社交和母愛關懷的復雜行為。通過對小鼠模型的研究,科學家們發現TRPC5基因的缺失會導致雄性小鼠的肥胖和焦慮,而雌性小鼠則在產后表現出抑郁行為。進一步的實驗表明,TRPC5基因影響下丘腦中的Pomc神經元和催產素神經元,這些神經元對食欲控制、能量平衡和母嬰關系至關重要。研究強調了TRPC5基因在肥胖和產后抑郁癥中的核心作用,為這兩種疾病的臨床診斷和治療開辟了新的可能性。
靶點:HDAC8
應用:腫瘤研究靶點
來源:Discovery of a Highly Potent and Selective HDAC8 Degrader: Advancing the Functional Understanding and Therapeutic Potential of HDAC8. Journal of Medicinal Chemistry (2024).

(圖源:10.1021/acs.jmedchem.4c00761 [6])
美國佛羅里達大學的Daiqing Liao和Guangrong Zheng教授團隊在《Journal of Medicinal Chemistry》上發表了一項關于HDAC8(組蛋白去乙酰化酶8)降解劑的最新研究。HDAC8在多種生理和病理過程中扮演關鍵角色,尤其是在T細胞淋巴瘤、兒童成神經細胞瘤和Cornelia de Lange綜合征中。研究團隊基于前期HDAC3/8 PROTAC結構,通過引入不同鋅離子螯合基團和調整酰肼側鏈長度,優化出選擇性和抑制活性較高的HDAC8配體,其中化合物15和16表現突出。在此基礎上,設計并評估了一系列基于VHL的HDAC8 PROTACs,化合物YX862和YX827展現出優秀的HDAC8降解活性和選擇性。YX862在彌漫性大B細胞淋巴瘤細胞中有效降解HDAC8并抑制細胞增殖,且對非組蛋白底物SMC3的乙酰化水平有顯著提升,盡管其抗增殖活性僅略高于對照化合物NC-YX862。該研究為深入理解HDAC8的功能和開發針對性的治療方法提供了新工具。
靶點:IL-11
應用:抗衰老研究
來源:Inhibition of IL-11 signalling extends mammalian healthspan and lifespan. Nature (2024).

(圖源:抑制IL-11可以幫助小鼠活得更久 [7])
近期在《Nature》雜志上發表的一項研究揭示了IL-11通路在衰老過程中的關鍵作用,指出抑制這一通路能夠延長壽命。IL-11是IL-6家族的一員,研究發現它在促進與年齡相關的病理變化和縮短壽命方面扮演著重要角色。此前的研究已確認了ERK、STK11(LKB1)、AMPK、mTORC1和IGF1-胰島素通路在調控壽命中的作用,而IL-11的發現進一步豐富了這一領域。IL-11的促炎和促纖維化特性使其成為衰老進程中不可忽視的因素。通過抑制IL-11通路,研究者們找到了延長生物體壽命的潛在策略,這一發現為抗衰老研究開辟了新的方向,未來可能帶來延緩衰老和相關疾病的新療法。
靶點:IGFBP2
應用:神經修復功能研究
來源:A spatiotemporal molecular atlas of mouse spinal cord injury identifies a distinct astrocyte subpopulation and therapeutic potential of IGFBP2. Developmental Cell (2024).

(圖源:IGFBP2蛋白促進神經修復的功能 [8])
2024年7月18日,中國科學院的研究人員在《發育細胞》(Developmental Cell)雜志上發表了一項關于脊髓損傷(Spinal Cord Injury, SCI)的研究。他們使用空間轉錄組技術,揭示了損傷后基因表達和分子變化的動態特征。研究中發現了一種特殊的星形膠質細胞亞群——Astro-GMii。通過分析,科學家們鑒定出Insulin-like growth factor binding protein 2 (IGFBP2)不僅促進了星形膠質細胞的遷移、增殖和反應性,還被證實能促進神經軸突生長。實驗顯示,將IGFBP2蛋白注入SCI損傷的小鼠后,神經元存活率顯著提升,感覺和運動功能得到改善。這項工作建立了SCI的交互式時空數據庫,并為理解脊髓損傷后的細胞功能異質性和探索IGFBP2在神經保護中的作用機制提供了重要線索,為脊髓損傷治療提供了新的潛在分子靶標。
參考文獻
1. Dotsenko, Valeriia, et al. "Transcriptomic analysis of intestine following administration of a transglutaminase 2 inhibitor to prevent gluten-induced intestinal damage in celiac disease." Nature Immunology (2024): 1-13.
2. Donahue, Katelyn L., et al. "Oncogenic KRAS-dependent stromal interleukin-33 directs the pancreatic microenvironment to promote tumor growth." Cancer Discovery (2024).
3. Hao, Ruihan, et al. "A Novel Piezo1 Agonist Promoting Mesenchymal Stem Cell Proliferation and Osteogenesis to Attenuate Disuse Osteoporosis." Small Science (2024): 2400061.
4. Zhao, Yating, et al. "Optimized rAAV8 targeting acinar KLF4 ameliorates fibrosis in chronic pancreatitis via exosomes-enriched let-7s suppressing pancreatic stellate cells activation." Molecular Therapy (2024).
5. Li, Yongxiang, et al. "Loss of transient receptor potential channel 5 causes obesity and postpartum depression." Cell (2024).
6. Xiao, Yufeng, et al. "Discovery of a Highly Potent and Selective HDAC8 Degrader: Advancing the Functional Understanding and Therapeutic Potential of HDAC8." Journal of Medicinal Chemistry (2024).
7. Widjaja, Anissa A., et al. "Inhibition of IL-11 signalling extends mammalian healthspan and lifespan." Nature (2024): 1-9.
8. Wang, Zeqing, et al. "A spatiotemporal molecular atlas of mouse spinal cord injury identifies a distinct astrocyte subpopulation and therapeutic potential of IGFBP2." Developmental Cell (2024).
上一篇: 前沿靶點速遞:每周醫學研究精選(四)
下一篇: 前沿靶點速遞:每周醫學研究精選(六)






