【第69期】前沿靶點速遞:每周醫學研究精選
日期:2025-12-23 15:20:56
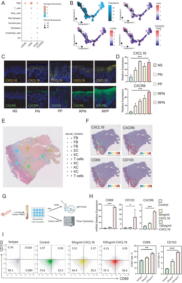
01、靶點:CXCR6
應用:治療銀屑病復發的潛在靶點
來源:CXCR6 sustains TRM-driven psoriasis relapse by CXCL16 chemotaxis and curcumol targeting.J Adv Res,2025 Nov 01
臺州中心醫院趙朕雄與上海華山醫院杜鵑團隊發現,CXCL16-CXCR6軸介導皮膚TRM細胞滯留是銀屑病復發關鍵;CXCR6敲除顯著減輕炎癥并延緩復發。天然產物莪術醇可靶向抑制CXCR6信號,減少TRM駐留,降低復發率,為防復發提供新策略。
02、靶點:SMAD1
應用:治療結直腸癌靶向治療耐藥的潛在靶點
來源:Paneth-like transition drives resistance todual targeting of KRAS and EGFR in colorectal cancer.Cancer Cell,2025 Nov 13
中山大學高益軍、王峰、廖雯婷、趙齊團隊發現,結直腸癌在KRAS/EGFR雙靶治療壓力下可轉分化為類潘氏細胞,SMAD1轉錄因子通過上調FGFR3驅動該譜系可塑性,導致MAPK再激活和耐藥;清除類潘氏細胞或抑制FGFR3可恢復藥物敏感性,為克服非遺傳耐藥提供新策略。
03、靶點:RIOK2
應用:治療感染(尤其是耶爾森菌感染)的潛在靶點
來源:RIOK2 kinase regulates the translocation of the FADD–RIPK1–Caspase-8 complex to the ER and the cleavage of Gasdermin D to drive pyroptosis.Nat Commun,2025 Nov 17
同濟大學戈寶學/王琳團隊發現,RIOK2以激酶活性驅動FADD-RIPK1-Caspase-8復合體從溶酶體遷至內質網,并借ATP酶活性直接觸發Caspase-8切割GSDMD,啟動細胞焦亡;髓系敲除或抑制RIOK2均削弱小鼠抗耶爾森菌能力,揭示其作為感染免疫關鍵“扳機”及潛在抗感染新靶點。
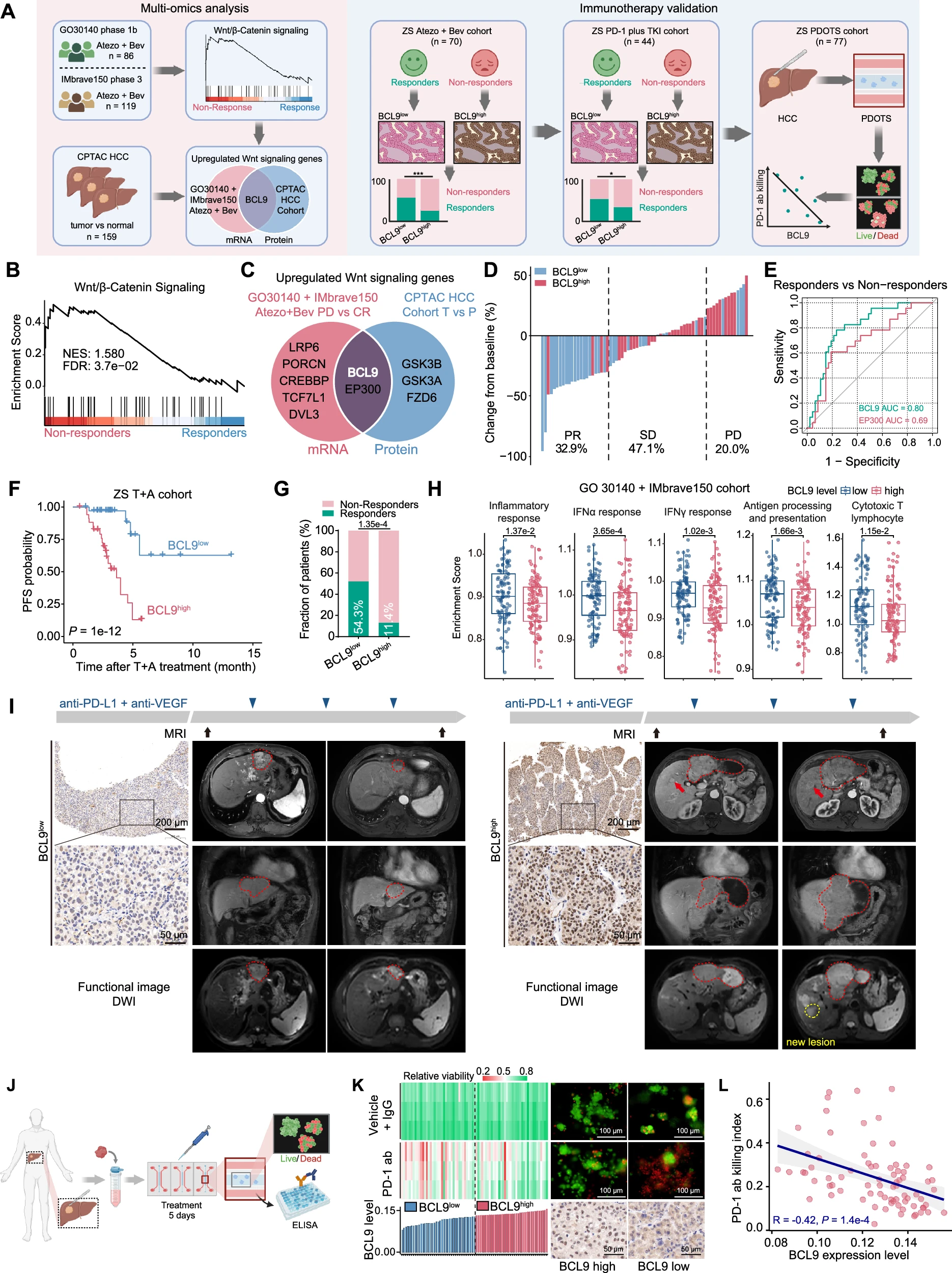
04、靶點:BCL9
應用:肝癌免疫治療耐藥的潛在靶點
來源:Targeting tumor-intrinsic BCL9 reversesimmunotherapy resistance by elicitingmacrophage-mediated phagocytosis andantigen presentation.Nat Commun,2025 Nov 17
樊嘉/楊欣榮/朱棣/胡博團隊發現Wnt共激活因子BCL9是肝癌免疫耐藥關鍵“冷”因子,據此設計多肽抑制劑hsBCL9Z96,高選擇性阻斷BCL9/β-catenin互作,半衰期長、毒性低。其通過下調BMP4重塑巨噬細胞M1極化、削弱CD24–SIGLEC-10“別吃我”信號,增強吞噬與抗原呈遞,將TME轉為“熱”狀態;與抗PD-L1聯用顯著克服ICI耐藥,為HCC提供可臨床轉化的先導聯合策略。
05、靶點:FADS
應用:治療肝癌免疫治療耐藥的潛在靶點
來源:FAD synthase confers ferroptosis resistance and restrains CD8+ T cell recruitment in hepatocellular carcinoma.Nat Commun,2025 Oct 29
北京協和醫院趙海濤與徐醫附院呂凌團隊發現,肝癌高表達VB2代謝酶FADS,通過生成FAD維持谷胱甘肽和鐵穩態,增強鐵死亡抗性,并抑制cGAS-STING趨化信號阻礙CD8?T細胞浸潤,導致免疫逃逸和抗PD-1耐藥;FADS抑制劑橙皮苷可逆轉上述效應,為肝癌提供聯合免疫治療新靶點。
06、靶點:TRIM11
應用:治療腫瘤免疫治療(抗PD-1/PD-L1)耐藥的潛在靶點
來源:TRIM11 potentiates antitumor immunity via blocking IFNγ/PD-L1 axis.Cell Death Differ,2025 Nov 07
中山大學陳亮團隊發現E3泛素連接酶TRIM11在IFN-γ刺激下被JAK1磷酸化穩定,轉而通過K63泛素化抑制JAK1-STAT通路,阻斷PD-L1上調,增強CD8?T細胞活性,發揮“熱”腫瘤中的抑癌功能;TRIM11低表達與免疫治療耐藥及預后差相關,提示提升其表達可成為增敏免疫治療的聯合策略。
07、靶點:LRRC8A
應用:治療血管衰老及相關年齡性疾病的潛在靶點
來源:Endothelial LRRC8A Delays Vascular Ageing in Natural and Accelerated Ageing Mouse Models.Cardiovasc Res,2025 Dec 18
推薦產品
參考文獻
[1] CXCR6 sustains TRM-driven psoriasis relapse by CXCL16 chemotaxis and curcumol targeting.J Adv Res,2025 Nov 01
應用:治療銀屑病復發的潛在靶點
來源:CXCR6 sustains TRM-driven psoriasis relapse by CXCL16 chemotaxis and curcumol targeting.J Adv Res,2025 Nov 01
圖源:10.1016/j.jare.2025.10.066[1]
臺州中心醫院趙朕雄與上海華山醫院杜鵑團隊發現,CXCL16-CXCR6軸介導皮膚TRM細胞滯留是銀屑病復發關鍵;CXCR6敲除顯著減輕炎癥并延緩復發。天然產物莪術醇可靶向抑制CXCR6信號,減少TRM駐留,降低復發率,為防復發提供新策略。
02、靶點:SMAD1
應用:治療結直腸癌靶向治療耐藥的潛在靶點
來源:Paneth-like transition drives resistance todual targeting of KRAS and EGFR in colorectal cancer.Cancer Cell,2025 Nov 13
圖源:10.1016/j.ccell.2025.10.010[2]
中山大學高益軍、王峰、廖雯婷、趙齊團隊發現,結直腸癌在KRAS/EGFR雙靶治療壓力下可轉分化為類潘氏細胞,SMAD1轉錄因子通過上調FGFR3驅動該譜系可塑性,導致MAPK再激活和耐藥;清除類潘氏細胞或抑制FGFR3可恢復藥物敏感性,為克服非遺傳耐藥提供新策略。
03、靶點:RIOK2
應用:治療感染(尤其是耶爾森菌感染)的潛在靶點
來源:RIOK2 kinase regulates the translocation of the FADD–RIPK1–Caspase-8 complex to the ER and the cleavage of Gasdermin D to drive pyroptosis.Nat Commun,2025 Nov 17
圖源:10.1038/s41467-025-65012-7[3]
同濟大學戈寶學/王琳團隊發現,RIOK2以激酶活性驅動FADD-RIPK1-Caspase-8復合體從溶酶體遷至內質網,并借ATP酶活性直接觸發Caspase-8切割GSDMD,啟動細胞焦亡;髓系敲除或抑制RIOK2均削弱小鼠抗耶爾森菌能力,揭示其作為感染免疫關鍵“扳機”及潛在抗感染新靶點。
04、靶點:BCL9
應用:肝癌免疫治療耐藥的潛在靶點
來源:Targeting tumor-intrinsic BCL9 reversesimmunotherapy resistance by elicitingmacrophage-mediated phagocytosis andantigen presentation.Nat Commun,2025 Nov 17
圖源:10.1038/s41467-025-65945-z[4]
樊嘉/楊欣榮/朱棣/胡博團隊發現Wnt共激活因子BCL9是肝癌免疫耐藥關鍵“冷”因子,據此設計多肽抑制劑hsBCL9Z96,高選擇性阻斷BCL9/β-catenin互作,半衰期長、毒性低。其通過下調BMP4重塑巨噬細胞M1極化、削弱CD24–SIGLEC-10“別吃我”信號,增強吞噬與抗原呈遞,將TME轉為“熱”狀態;與抗PD-L1聯用顯著克服ICI耐藥,為HCC提供可臨床轉化的先導聯合策略。
05、靶點:FADS
應用:治療肝癌免疫治療耐藥的潛在靶點
來源:FAD synthase confers ferroptosis resistance and restrains CD8+ T cell recruitment in hepatocellular carcinoma.Nat Commun,2025 Oct 29
圖源:10.1038/s41467-025-64572-y[5]
北京協和醫院趙海濤與徐醫附院呂凌團隊發現,肝癌高表達VB2代謝酶FADS,通過生成FAD維持谷胱甘肽和鐵穩態,增強鐵死亡抗性,并抑制cGAS-STING趨化信號阻礙CD8?T細胞浸潤,導致免疫逃逸和抗PD-1耐藥;FADS抑制劑橙皮苷可逆轉上述效應,為肝癌提供聯合免疫治療新靶點。
06、靶點:TRIM11
應用:治療腫瘤免疫治療(抗PD-1/PD-L1)耐藥的潛在靶點
來源:TRIM11 potentiates antitumor immunity via blocking IFNγ/PD-L1 axis.Cell Death Differ,2025 Nov 07
圖源:10.1038/s41418-025-01610-8[6]
中山大學陳亮團隊發現E3泛素連接酶TRIM11在IFN-γ刺激下被JAK1磷酸化穩定,轉而通過K63泛素化抑制JAK1-STAT通路,阻斷PD-L1上調,增強CD8?T細胞活性,發揮“熱”腫瘤中的抑癌功能;TRIM11低表達與免疫治療耐藥及預后差相關,提示提升其表達可成為增敏免疫治療的聯合策略。
07、靶點:LRRC8A
應用:治療血管衰老及相關年齡性疾病的潛在靶點
來源:Endothelial LRRC8A Delays Vascular Ageing in Natural and Accelerated Ageing Mouse Models.Cardiovasc Res,2025 Dec 18
圖源:10.1093/cvr/cvaf212[7]
廈大/廈心醫院張雁惠團隊發現,自然與加速衰老小鼠主動脈內皮富亮氨酸重復蛋白LRRC8A顯著下調;內皮特異性敲除加速全身衰老,機制在于LRRC8A通過激活AMPK促進SIRT1核穿梭抗氧化、抗周期阻滯,口服SIRT1激動劑或AAV9恢復內皮LRRC8A均可逆轉血管衰老,為干預年齡相關慢病提供可靶向LRRC8A-AMPK-SIRT1軸的新策略。推薦產品
| 靶點 | 重組蛋白 | 貨號 |
| BCL9 | Recombinant Human B-cell CLL/lymphoma 9 protein (BCL9), partial | CSB-EP002631HU |
| CXCR6 | Recombinant Human C-X-C chemokine receptor type 6 (CXCR6)-VLPs | CSB-MP006256HU |
| FADS1 | Recombinant Human Fatty acid desaturase 1 (FADS1), partial | CSB-MP007959HU1 |
| LRRC8A | Recombinant Human Leucine-rich repeat-containing protein 8A (LRRC8A), partial | CSB-MP816895HU |
| RIOK2 | Recombinant Human Serine/threonine-protein kinase RIO2 (RIOK2) | CSB-MP887136HU |
| SMAD1 | Recombinant Human Mothers against decapentaplegic homolog 1 (SMAD1) | CSB-MP618998HU |
| TRIM11 | Recombinant Human E3 ubiquitin-protein ligase TRIM11 (TRIM11), partial | CSB-EP856931HU |
參考文獻
[1] CXCR6 sustains TRM-driven psoriasis relapse by CXCL16 chemotaxis and curcumol targeting.J Adv Res,2025 Nov 01
[2]Paneth-like transition drives resistance todual targeting of KRAS and EGFR in colorectal cancer.Cancer Cell,2025 Nov 13
[3]RIOK2 kinase regulates the translocation of the FADD–RIPK1–Caspase-8 complex to the ER and the cleavage of Gasdermin D to drive pyroptosis.Nat Commun,2025 Nov 17
[4]Targeting tumor-intrinsic BCL9 reversesimmunotherapy resistance by elicitingmacrophage-mediated phagocytosis andantigen presentation.Nat Commun,2025 Nov 17
[5]FAD synthase confers ferroptosis resistance and restrains CD8+ T cell recruitment in hepatocellular carcinoma.Nat Commun,2025 Oct 29
[6]TRIM11 potentiates antitumor immunity via blocking IFNγ/PD-L1 axis.Cell Death Differ,2025 Nov 07
[7]Endothelial LRRC8A Delays Vascular Ageing in Natural and Accelerated Ageing Mouse Models.Cardiovasc Res,2025 Dec 18
*免責聲明:華美生物內容團隊僅是分享和解讀公開研究論文及其發現,本文僅作信息交流,文中觀點不代表華美生物立場,請理解。




