【第67期】前沿靶點速遞:每周醫學研究精選
日期:2025-12-10 11:16:44
01、靶點:TGR5/GPBAR1
應用:研究中樞性性早熟的潛在靶點
來源:Muricholic acid mediates puberty initiation via hypothalamic TGR5 Signaling pathway.Proc Natl Acad Sci U S A,2025 Sep 16
浙大倪艷/傅君芬團隊在PNAS報道:中樞性性早熟(CPP)女孩血清及腦脊液中鼠膽酸(MCA)類膽汁酸顯著升高,且與HPGA激活指標正相關。飲食誘導CPP雌鼠模型證實,MCA通過激活下丘腦神經元TGR5受體,經PI3K-AKT/mTOR通路上調GnRH表達,誘發性早熟;降低MCA或敲除TGR5可逆轉。該研究首次揭示MCA-TGR5信號調控青春期啟動,為CPP防治提供新靶點。
02、靶點:CUL5
應用:治療胰腺癌的潛在靶點
來源:The Crosstalk between CRL5 and APC/C E3 Ligases Regulates Metastasis and Chemosensitivity of Cancer Cells.Adv Sci (Weinh),2025 Oct 29
浙大趙永超、熊秀芳、崔丹蕊團隊發現CRL5支架CUL5與APC/C的RING蛋白APC11直接互作:APC11結合未擬素化CUL5,阻斷UBE2F抑制CUL5過度擬素化,穩定SOCS3并促integrin β1降解,從而抑制腫瘤轉移;反之,CUL5招募ITCH給APC11綴K27/29/33鏈,抑制其降解,維持APC/C活性及有絲分裂退出。CUL5或APC11低表達分別增強紫杉醇敏感性并預示胰腺癌轉移與不良預后,提示雙向調控可作為治療新靶點。
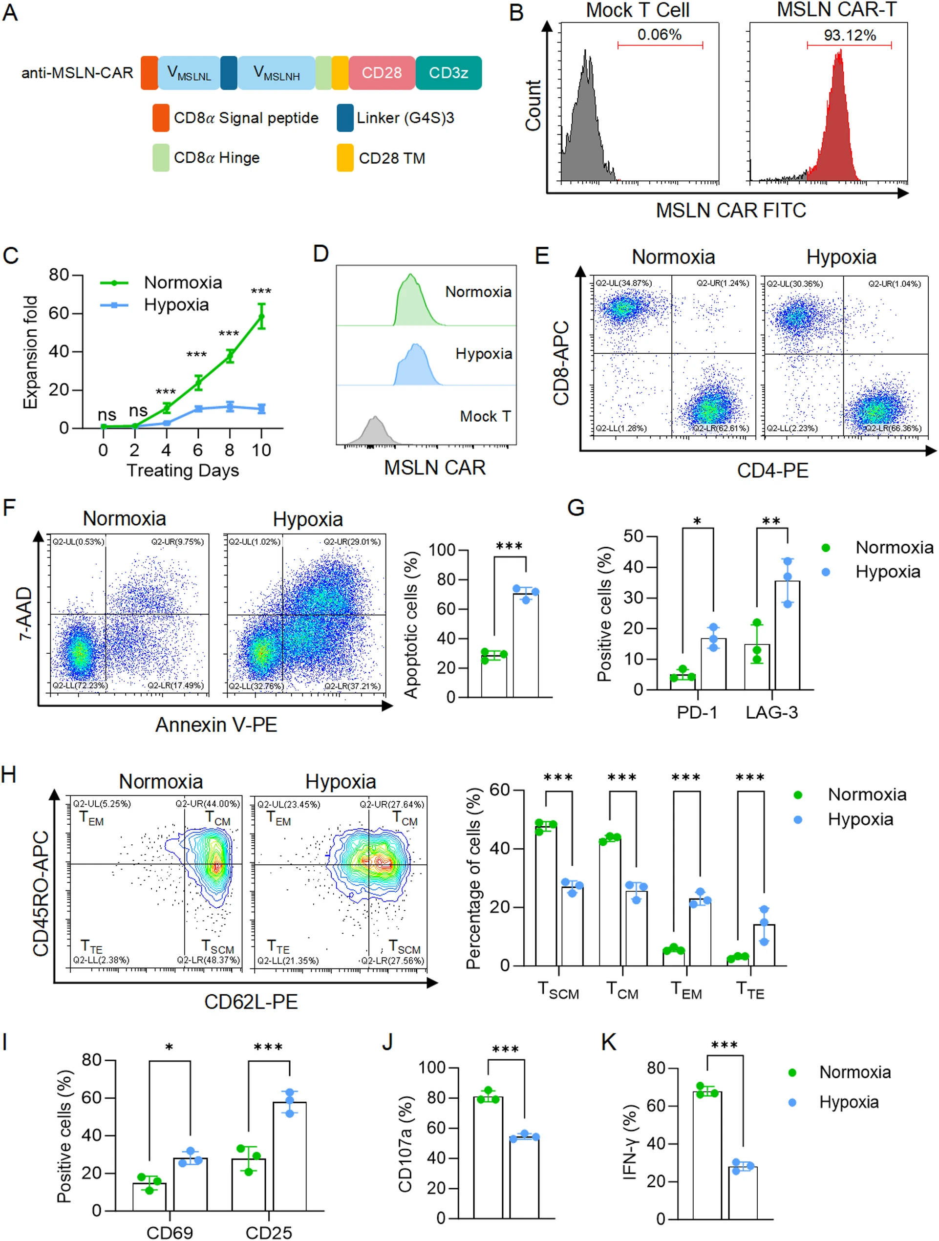
03、靶點:PIM3
應用:治療實體瘤的潛在靶點
來源:Metabolic Reprogramming through PIM3 Inhibition Reverses Hypoxia-Induced CAR-T Cell Dysfunction in Solid Tumors.J Transl Med,
2025 Nov 06

南京師范大學郭志剛團隊在J Transl Med報道,實體瘤缺氧(1% O?)通過上調PIM3激酶重編程CAR-T細胞代謝(糖酵解↑、氧化磷酸化↓),導致其增殖、記憶及殺傷功能耗竭;基因敲除或AZD1208抑制PIM3可恢復氧化代謝、減少凋亡并提升記憶亞群,顯著增強體內外長效抗腫瘤活性。研究首次揭示PIM3為缺氧-CAR-T功能障礙關鍵節點,為實體瘤CAR-T治療提供可臨床轉化的代謝干預新靶點。
04、靶點:PTGES3
應用:治療去勢抵抗性前列腺癌的潛在靶點
來源:Genome-scale CRISPR screens identify PTGES3 as a direct modulator of androgen receptor function in advanced prostate cancer.Nat Genet,
2025 Nov 05
李昊龍等Nat Genet報道,全基因組CRISPRi篩選發現前列腺素E合酶3(PTGES3)是維持“中央驅動”雄激素受體(AR)蛋白穩定與轉錄活性的關鍵支點。PTGES3在胞質以共伴侶助AR折疊,在核內直接結合AR促其靶基因激活;敲低或抑制PTGES3顯著降低AR水平,阻斷信號,抑制去勢抵抗模型腫瘤生長且與臨床不良預后相關。研究揭示可靶向“穩定因子”克服AR耐藥的新策略,并為其他轉錄因子提供篩選范式。
05、靶點:UFL1
應用:治療胰腺導管腺癌(PDAC)的潛在靶點
來源:Targeting the UFL1-PARP1 axis amplifies anti-tumor immunity.Cell Rep,2025 Oct 28
武漢大學張金方/楊智勇/袁玉峰團隊發現,PDAC高表達UFMylation關鍵酶UFL1,其直接UFMylate并穩定PARP1,阻斷K48-泛素降解,抑制cGAS-STING通路和CD8? T細胞浸潤。基因或藥物抑制UFL1促使PARP1降解,DNA損傷累積,激活STING-I型干擾素,顯著增強抗PD-1療效,為PDAC免疫聯合治療提供新靶點。
06、靶點:OTX2
應用:研究與人類早期胚胎發育、胚胎基因組激活以及相關發育障礙機制的關鍵靶點
來源:Maternal factor OTX2 regulates human embryonic genome activation and early development.Nat Genet,2025 Nov
清華頡偉與山大陳子江/趙涵團隊聯合在Nat Genet報道,母源轉錄因子OTX2在人類4細胞期直接結合TPRX1/2、HERVL等EGA關鍵基因及Alu/MaLR重復元件,促染色質開放并啟動胚胎基因組激活;敲低OTX2致EGA受阻、發育停滯,可被TPRX1/2過表達部分挽救,揭示OTX2-TPRX層級網絡。該發現為輔助生殖與發育障礙提供新靶點。
07、靶點:STK11
應用:治療甲型流感病毒感染(IAV)的潛在靶點
來源:Genome-wide CRISPR screen identifies STK11 as a critical regulator of sialic acid clusters important for influenza A virus attachment.J Adv Res,2025 Oct 06
華中農業大學周紅波團隊利用豬全基因組CRISPR文庫篩選發現,宿主激酶STK11通過激活RhoA-MLC/LIMK通路重塑肌動蛋白應力纖維,維持細胞膜上唾液酸簇無序交錯構象,為甲型流感病毒HA提供多價結合界面,從而顯著增強病毒吸附;敲除或抑制STK11可跨物種阻斷IAV復制并提高小鼠存活率,首次揭示“STK11–RhoA–細胞骨架”軸調控病毒入侵的新范式 。
08、靶點:FGF4
應用:治療酒精性肝病的潛在靶點
來源:Repression of the ERRγ-CYP2E1 pathway by FGF4 mitigates alcohol-associated liver injury.Hepatology,2025 Nov 01
溫州醫科大學李校堃/黃志鋒/宋林濤團隊在Hepatology發表研究,發現酒精性肝病(ALD)患者肝內FGF4表達隨病情加劇而上升;肝細胞特異性敲除Fgf4通過放大ERRγ-CYP2E1介導的氧化應激、炎癥與凋亡加重酒精誘導的肝纖維化。機制上,FGF4經FGFR4磷酸化ERRγ,促其泛素-蛋白酶體降解,從而抑制CYP2E1表達及ROS生成。給予去有絲分裂活性的重組FGF4△NT可逆轉缺失表型并安全保護小鼠肝臟,提示靶向FGF4-FGFR4-ERRγ-CYP2E1軸是ALD治療新策略。
09、靶點:SLC25A45
應用:治療心臟代謝疾病、腎臟疾病及腫瘤代謝性疾病的潛在靶點
來源:SLC25A45 is required for mitochondrial uptake of methylated amino acids and de novo carnitine biosynthesis.Mol Cell,2025 Nov 06
英國團隊發現孤兒線粒體內膜蛋白SLC25A45特異性轉運甲基化氨基酸TML與ADMA,而不識別未甲基化底物;其R285C突變體因逃逸m-AAA蛋白酶降解而更穩定,與人群血漿MeAAs升高及心源性猝死風險相關。SLC25A45介導的TML輸入是線粒體肉堿從頭合成的限速步驟,敲除則抑制肉堿生成并累積TML;同時它決定ADMA的線粒體代謝,為心腎及腫瘤代謝病提供新靶點。
推薦產品
參考文獻
[1]Muricholic acid mediates puberty initiation via hypothalamic TGR5 Signaling pathway.Proc Natl Acad Sci U S A,2025 Sep 16
[2]The Crosstalk between CRL5 and APC/C E3 Ligases Regulates Metastasis and Chemosensitivity of Cancer Cells.Adv Sci (Weinh),2025 Oct 29
[3]Metabolic Reprogramming through PIM3 Inhibition Reverses Hypoxia-Induced CAR-T Cell Dysfunction in Solid Tumors.J Transl Med,2025 Nov 06
[4]Genome-scale CRISPR screens identify PTGES3 as a direct modulator of androgen receptor function in advanced prostate cancer.Nat Genet,2025 Nov 05
[5]Targeting the UFL1-PARP1 axis amplifies anti-tumor immunity.Cell Rep,2025 Oct 28
[6]Maternal factor OTX2 regulates human embryonic genome activation and early development.Nat Genet,2025 Nov
[7]Genome-wide CRISPR screen identifies STK11 as a critical regulator of sialic acid clusters important for influenza A virus attachment.J Adv Res,2025 Oct 06
[8]Repression of the ERRγ-CYP2E1 pathway by FGF4 mitigates alcohol-associated liver injury.Hepatology,2025 Nov 01
[9]SLC25A45 is required for mitochondrial uptake of methylated amino acids and de novo carnitine biosynthesis.Mol Cell,2025 Nov 06
*免責聲明:華美生物內容團隊僅是分享和解讀公開研究論文及其發現,本文僅作信息交流,文中觀點不代表華美生物立場,請理解。
應用:研究中樞性性早熟的潛在靶點
來源:Muricholic acid mediates puberty initiation via hypothalamic TGR5 Signaling pathway.Proc Natl Acad Sci U S A,2025 Sep 16
圖源:10.1073/pnas.2511404122[1]
浙大倪艷/傅君芬團隊在PNAS報道:中樞性性早熟(CPP)女孩血清及腦脊液中鼠膽酸(MCA)類膽汁酸顯著升高,且與HPGA激活指標正相關。飲食誘導CPP雌鼠模型證實,MCA通過激活下丘腦神經元TGR5受體,經PI3K-AKT/mTOR通路上調GnRH表達,誘發性早熟;降低MCA或敲除TGR5可逆轉。該研究首次揭示MCA-TGR5信號調控青春期啟動,為CPP防治提供新靶點。
02、靶點:CUL5
應用:治療胰腺癌的潛在靶點
來源:The Crosstalk between CRL5 and APC/C E3 Ligases Regulates Metastasis and Chemosensitivity of Cancer Cells.Adv Sci (Weinh),2025 Oct 29
圖源:10.1002/advs.202512652[2]
浙大趙永超、熊秀芳、崔丹蕊團隊發現CRL5支架CUL5與APC/C的RING蛋白APC11直接互作:APC11結合未擬素化CUL5,阻斷UBE2F抑制CUL5過度擬素化,穩定SOCS3并促integrin β1降解,從而抑制腫瘤轉移;反之,CUL5招募ITCH給APC11綴K27/29/33鏈,抑制其降解,維持APC/C活性及有絲分裂退出。CUL5或APC11低表達分別增強紫杉醇敏感性并預示胰腺癌轉移與不良預后,提示雙向調控可作為治療新靶點。
03、靶點:PIM3
應用:治療實體瘤的潛在靶點
來源:Metabolic Reprogramming through PIM3 Inhibition Reverses Hypoxia-Induced CAR-T Cell Dysfunction in Solid Tumors.J Transl Med,
2025 Nov 06

圖源:10.1186/s12967-025-07278-5[3]
南京師范大學郭志剛團隊在J Transl Med報道,實體瘤缺氧(1% O?)通過上調PIM3激酶重編程CAR-T細胞代謝(糖酵解↑、氧化磷酸化↓),導致其增殖、記憶及殺傷功能耗竭;基因敲除或AZD1208抑制PIM3可恢復氧化代謝、減少凋亡并提升記憶亞群,顯著增強體內外長效抗腫瘤活性。研究首次揭示PIM3為缺氧-CAR-T功能障礙關鍵節點,為實體瘤CAR-T治療提供可臨床轉化的代謝干預新靶點。
04、靶點:PTGES3
應用:治療去勢抵抗性前列腺癌的潛在靶點
來源:Genome-scale CRISPR screens identify PTGES3 as a direct modulator of androgen receptor function in advanced prostate cancer.Nat Genet,
2025 Nov 05
圖源:10.1038/s41588-025-02388-8[4]
李昊龍等Nat Genet報道,全基因組CRISPRi篩選發現前列腺素E合酶3(PTGES3)是維持“中央驅動”雄激素受體(AR)蛋白穩定與轉錄活性的關鍵支點。PTGES3在胞質以共伴侶助AR折疊,在核內直接結合AR促其靶基因激活;敲低或抑制PTGES3顯著降低AR水平,阻斷信號,抑制去勢抵抗模型腫瘤生長且與臨床不良預后相關。研究揭示可靶向“穩定因子”克服AR耐藥的新策略,并為其他轉錄因子提供篩選范式。
05、靶點:UFL1
應用:治療胰腺導管腺癌(PDAC)的潛在靶點
來源:Targeting the UFL1-PARP1 axis amplifies anti-tumor immunity.Cell Rep,2025 Oct 28
圖源:10.1016/j.celrep.2025.116433[5]
武漢大學張金方/楊智勇/袁玉峰團隊發現,PDAC高表達UFMylation關鍵酶UFL1,其直接UFMylate并穩定PARP1,阻斷K48-泛素降解,抑制cGAS-STING通路和CD8? T細胞浸潤。基因或藥物抑制UFL1促使PARP1降解,DNA損傷累積,激活STING-I型干擾素,顯著增強抗PD-1療效,為PDAC免疫聯合治療提供新靶點。
06、靶點:OTX2
應用:研究與人類早期胚胎發育、胚胎基因組激活以及相關發育障礙機制的關鍵靶點
來源:Maternal factor OTX2 regulates human embryonic genome activation and early development.Nat Genet,2025 Nov
圖源:10.1038/s41588-025-02350-8[6]
清華頡偉與山大陳子江/趙涵團隊聯合在Nat Genet報道,母源轉錄因子OTX2在人類4細胞期直接結合TPRX1/2、HERVL等EGA關鍵基因及Alu/MaLR重復元件,促染色質開放并啟動胚胎基因組激活;敲低OTX2致EGA受阻、發育停滯,可被TPRX1/2過表達部分挽救,揭示OTX2-TPRX層級網絡。該發現為輔助生殖與發育障礙提供新靶點。
07、靶點:STK11
應用:治療甲型流感病毒感染(IAV)的潛在靶點
來源:Genome-wide CRISPR screen identifies STK11 as a critical regulator of sialic acid clusters important for influenza A virus attachment.J Adv Res,2025 Oct 06
圖源:10.1016/j.jare.2025.09.059[7]
華中農業大學周紅波團隊利用豬全基因組CRISPR文庫篩選發現,宿主激酶STK11通過激活RhoA-MLC/LIMK通路重塑肌動蛋白應力纖維,維持細胞膜上唾液酸簇無序交錯構象,為甲型流感病毒HA提供多價結合界面,從而顯著增強病毒吸附;敲除或抑制STK11可跨物種阻斷IAV復制并提高小鼠存活率,首次揭示“STK11–RhoA–細胞骨架”軸調控病毒入侵的新范式 。
08、靶點:FGF4
應用:治療酒精性肝病的潛在靶點
來源:Repression of the ERRγ-CYP2E1 pathway by FGF4 mitigates alcohol-associated liver injury.Hepatology,2025 Nov 01
圖源:10.1097/HEP.0000000000001282[8]
溫州醫科大學李校堃/黃志鋒/宋林濤團隊在Hepatology發表研究,發現酒精性肝病(ALD)患者肝內FGF4表達隨病情加劇而上升;肝細胞特異性敲除Fgf4通過放大ERRγ-CYP2E1介導的氧化應激、炎癥與凋亡加重酒精誘導的肝纖維化。機制上,FGF4經FGFR4磷酸化ERRγ,促其泛素-蛋白酶體降解,從而抑制CYP2E1表達及ROS生成。給予去有絲分裂活性的重組FGF4△NT可逆轉缺失表型并安全保護小鼠肝臟,提示靶向FGF4-FGFR4-ERRγ-CYP2E1軸是ALD治療新策略。
09、靶點:SLC25A45
應用:治療心臟代謝疾病、腎臟疾病及腫瘤代謝性疾病的潛在靶點
來源:SLC25A45 is required for mitochondrial uptake of methylated amino acids and de novo carnitine biosynthesis.Mol Cell,2025 Nov 06
圖源:10.1016/j.molcel.2025.08.018[9]
英國團隊發現孤兒線粒體內膜蛋白SLC25A45特異性轉運甲基化氨基酸TML與ADMA,而不識別未甲基化底物;其R285C突變體因逃逸m-AAA蛋白酶降解而更穩定,與人群血漿MeAAs升高及心源性猝死風險相關。SLC25A45介導的TML輸入是線粒體肉堿從頭合成的限速步驟,敲除則抑制肉堿生成并累積TML;同時它決定ADMA的線粒體代謝,為心腎及腫瘤代謝病提供新靶點。
推薦產品
| 靶點 | 重組蛋白 | 貨號 |
| CUL5 | Recombinant Human Cullin-5 (CUL5) | CSB-EP835890HU |
| FGF4 | Recombinant Human Fibroblast growth factor 4 (FGF4), partial (Active) | CSB-AP003981HU |
| OTX2 | Recombinant Human Homeobox protein OTX2 (OTX2) | CSB-EP017299HU |
| PIM3 | Recombinant Human Serine/threonine-protein kinase pim-3 (PIM3) | CSB-MP771444HU |
| PTGES3 | Recombinant Human Prostaglandin E synthase 3 (PTGES3) | CSB-EP613587HU |
| SLC25A45 | Recombinant Human Solute carrier family 25 member 45 (SLC25A45), partial | CSB-MP822700HU1 |
| STK11 | Recombinant Human Serine/threonine-protein kinase STK11 (STK11) | CSB-EP624036HU |
| GPBAR1 | Recombinant Human G-protein coupled bile acid receptor 1 (GPBAR1), partial | CSB-EP819471HU1 |
| UFL1 | Recombinant Human E3 UFM1-protein ligase 1 (UFL1) | CSB-YP012209HU |
參考文獻
[1]Muricholic acid mediates puberty initiation via hypothalamic TGR5 Signaling pathway.Proc Natl Acad Sci U S A,2025 Sep 16
[2]The Crosstalk between CRL5 and APC/C E3 Ligases Regulates Metastasis and Chemosensitivity of Cancer Cells.Adv Sci (Weinh),2025 Oct 29
[3]Metabolic Reprogramming through PIM3 Inhibition Reverses Hypoxia-Induced CAR-T Cell Dysfunction in Solid Tumors.J Transl Med,2025 Nov 06
[4]Genome-scale CRISPR screens identify PTGES3 as a direct modulator of androgen receptor function in advanced prostate cancer.Nat Genet,2025 Nov 05
[5]Targeting the UFL1-PARP1 axis amplifies anti-tumor immunity.Cell Rep,2025 Oct 28
[6]Maternal factor OTX2 regulates human embryonic genome activation and early development.Nat Genet,2025 Nov
[7]Genome-wide CRISPR screen identifies STK11 as a critical regulator of sialic acid clusters important for influenza A virus attachment.J Adv Res,2025 Oct 06
[8]Repression of the ERRγ-CYP2E1 pathway by FGF4 mitigates alcohol-associated liver injury.Hepatology,2025 Nov 01
[9]SLC25A45 is required for mitochondrial uptake of methylated amino acids and de novo carnitine biosynthesis.Mol Cell,2025 Nov 06
*免責聲明:華美生物內容團隊僅是分享和解讀公開研究論文及其發現,本文僅作信息交流,文中觀點不代表華美生物立場,請理解。
上一篇: FCGR3A:免疫調節的關鍵受體




