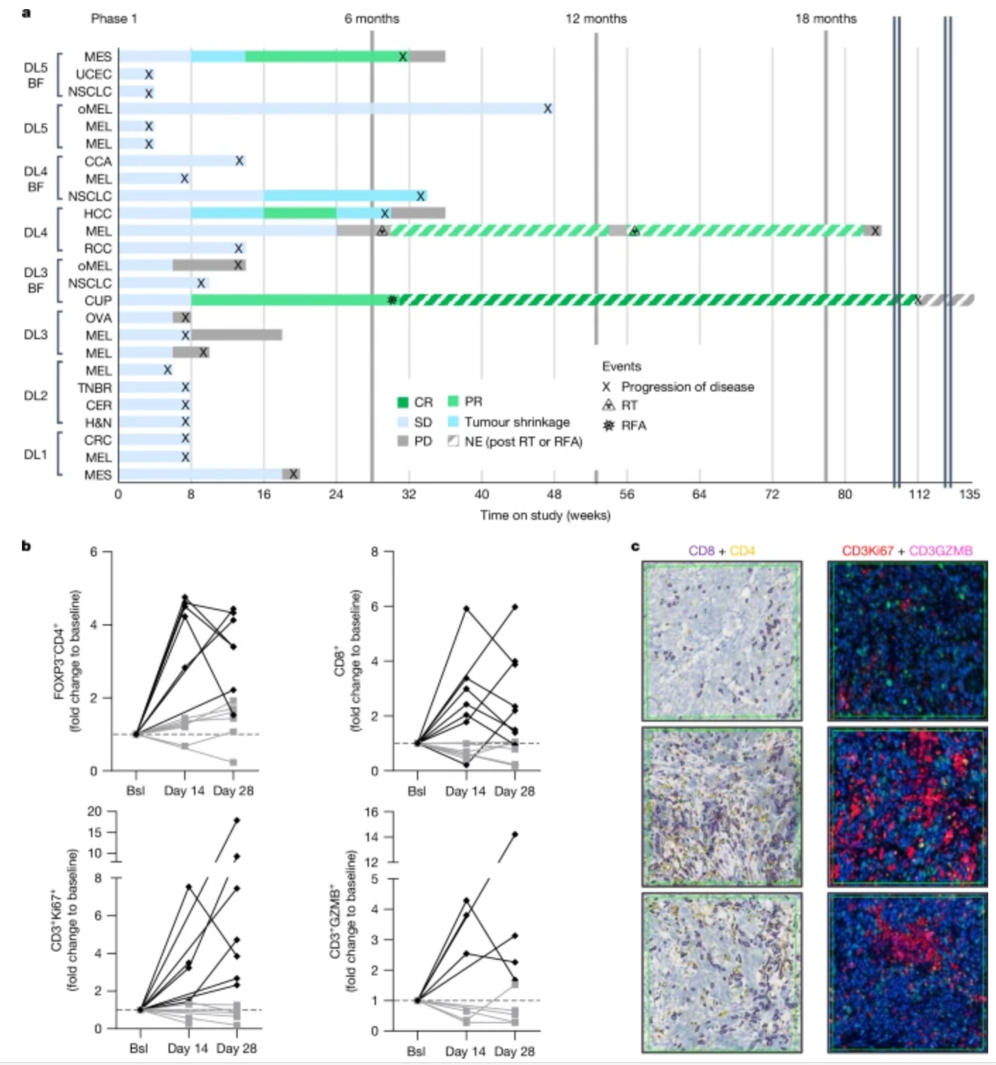
【26期】前沿靶點速遞:每周醫學研究精選
日期:2025-01-08 17:10:22
靶點:MALT1
應用:調控GPX4蛋白穩定性,誘導肝癌細胞鐵死亡
來源:Deciphering the role of the MALT1-RC3H1 axis in regulating GPX4 protein stability. Proc Natl Acad Sci U S A, 2025 Jan 07.
鐵死亡是一種由脂質過氧化積累引發的鐵依賴性細胞死亡的獨特形式,在癌癥治療中具有巨大前景。盡管 GPX4 在調節鐵死亡方面發揮著至關重要的作用,但對 GPX4 蛋白調節的了解仍然有限。通過基于 FACS 的全基因組 CRISPR 篩選,作者確定 MALT1 是 GPX4 蛋白的調節劑。抑制 MALT1 表達可通過上調 E3 泛素連接酶 RC3H1 來增強 GPX4 泛素化介導的降解。通過救援試驗和功能性基因篩選,證明藥物靶向 MALT1 可引發肝癌細胞中的鐵死亡。此外,研究還表明靶向 MALT1 與索拉非尼或瑞戈非尼協同作用,可在多種癌癥類型中誘導鐵死亡。這些發現闡明了 MALT1-RC3H1 軸對 GPX4 穩定性的調節作用,揭示了可用于誘導鐵死亡用于癌癥治療的分子機制。
靶點:ALAS1
應用:siRNA 藥物的靶點
來源:Noncanonical role of ALAS1 as a heme-independent inhibitor of small RNA-mediated silencing. Science, 2024 Dec 20.
微小 RNA (miRNA) 和小干擾 RNA (siRNA) 是 21 到 22 個核苷酸的 RNA,它們引導 Argonaute 類效應物到達抑制目標。在這項研究中,作者發現 5-氨基乙酰丙酸合酶 1 (ALAS1),即血紅素生物合成的起始酶,是 miRNA 積累的一般抑制因子。盡管已知血紅素是核 miRNA 加工機制的正輔助因子,但 ALAS1(而不是其他血紅素生物合成酶)限制了血紅素充足條件下 Argonaute 復合物的組裝和活性。這涉及 ALAS1 的細胞質作用,此前認為 ALAS1 在線粒體外不活躍。此外,小鼠肝細胞中 ALAS 活性的條件性消耗會增加 miRNA 并增強 siRNA 介導的敲除。抑制 ALAS 的藥物可作為 siRNA 療法的佐劑。
靶點:GDF-15
應用:癌癥的聯合治療
來源:Neutralizing GDF-15 can overcome anti-PD-1 and anti-PD-L1 resistance in solid tumours. Nature, 2024 Dec 11.
靶點:ACSL4、Fth
應用:肥胖療法新靶點
來源:Adipocyte-derived ferroptotic signaling mitigates obesity. Cell Metab, 2024 Dec 21.
靶點:P4HA1
應用:肥胖療法新靶點
來源:Targeting P4HA1 promotes CD8 + T cell progenitor expansion toward immune memory and systemic anti-tumor immunity. Cancer Cell, 2024 Dec 23.
靶點:YME1L1
應用:急性腎損傷(AKI)治療靶點
來源:SREBP1c-Mediated Transcriptional Repression of YME1L1 Contributes to Acute Kidney Injury by Inducing Mitochondrial Dysfunction in Tubular Epithelial Cells. Adv Sci (Weinh). 2024 Dec 16.
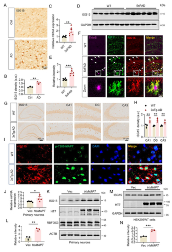
靶點:ISG15
應用:阿爾茨海默病的治療靶點
來源:Upregulation of ISG15 induced by MAPT/tau accumulation represses autophagic flux by inhibiting HDAC6 activity: a vicious cycle in Alzheimer disease. Autophagy, 2024 Dec 24.
靶點:ISAMHD1
應用:阿爾茨海默病的治療靶點
來源:Nuclear Overexpression of SAMHD1 Induces M Phase Stalling in Hepatoma Cells and Suppresses HCC Progression by Interacting with the Cohesin Complex. Adv Sci (Weinh), 2024 Dec 16.
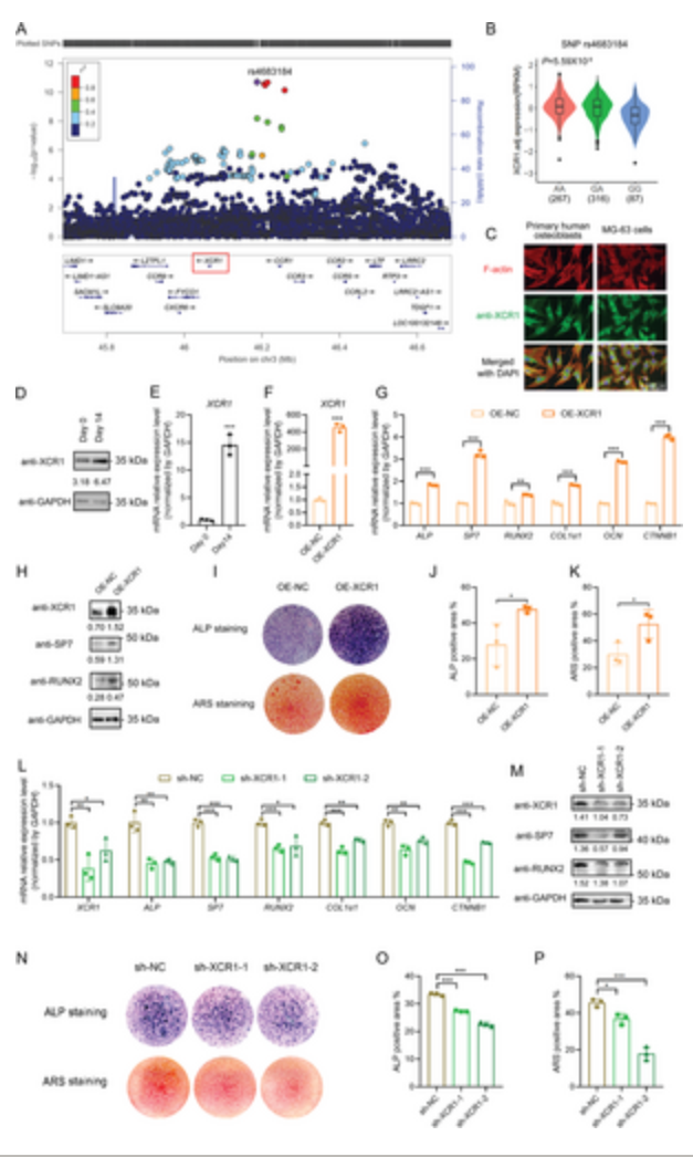
靶點:RUNX2
應用:骨質疏松藥物潛在靶點
來源:RUNX2 Phase Separation Mediates Long-Range Regulation Between Osteoporosis-Susceptibility Variant and XCR1 to Promote Osteoblast Differentiation. Adv Sci (Weinh), 2024 Dec 20.
靶點:TACO1
應用:抑制膀胱癌細胞的干性和順鉑耐藥性
來源:Enhanced Oxidative Phosphorylation Driven by TACO1 Mitochondrial Translocation Promotes Stemness and Cisplatin Resistance in Bladder Cancer. Adv Sci (Weinh), 2024 Dec 10.
推薦產品
參考文獻:
[1] Deciphering the role of the MALT1-RC3H1 axis in regulating GPX4 protein stability. Proc Natl Acad Sci U S A, 2025 Jan 07.
[2] Noncanonical role of ALAS1 as a heme-independent inhibitor of small RNA-mediated silencing. Science, 2024 Dec 20.
[3] Neutralizing GDF-15 can overcome anti-PD-1 and anti-PD-L1 resistance in solid tumours. Nature, 2024 Dec 11.
[4] Adipocyte-derived ferroptotic signaling mitigates obesity. Cell Metab, 2024 Dec 21.
[5] Targeting P4HA1 promotes CD8 + T cell progenitor expansion toward immune memory and systemic anti-tumor immunity. Cancer Cell, 2024 Dec 23.
[6] SREBP1c-Mediated Transcriptional Repression of YME1L1 Contributes to Acute Kidney Injury by Inducing Mitochondrial Dysfunction in Tubular Epithelial Cells. Adv Sci (Weinh). 2024 Dec 16.
[7] Upregulation of ISG15 induced by MAPT/tau accumulation represses autophagic flux by inhibiting HDAC6 activity: a vicious cycle in Alzheimer disease. Autophagy, 2024 Dec 24.
[8] Nuclear Overexpression of SAMHD1 Induces M Phase Stalling in Hepatoma Cells and Suppresses HCC Progression by Interacting with the Cohesin Complex. Adv Sci (Weinh), 2024 Dec 16.
[9] RUNX2 Phase Separation Mediates Long-Range Regulation Between Osteoporosis-Susceptibility Variant and XCR1 to Promote Osteoblast Differentiation. Adv Sci (Weinh), 2024 Dec 20.
[10] Enhanced Oxidative Phosphorylation Driven by TACO1 Mitochondrial Translocation Promotes Stemness and Cisplatin Resistance in Bladder Cancer. Adv Sci (Weinh), 2024 Dec 10.
應用:調控GPX4蛋白穩定性,誘導肝癌細胞鐵死亡
來源:Deciphering the role of the MALT1-RC3H1 axis in regulating GPX4 protein stability. Proc Natl Acad Sci U S A, 2025 Jan 07.

(圖源:10.1073/pnas.2419625121.[1])
鐵死亡是一種由脂質過氧化積累引發的鐵依賴性細胞死亡的獨特形式,在癌癥治療中具有巨大前景。盡管 GPX4 在調節鐵死亡方面發揮著至關重要的作用,但對 GPX4 蛋白調節的了解仍然有限。通過基于 FACS 的全基因組 CRISPR 篩選,作者確定 MALT1 是 GPX4 蛋白的調節劑。抑制 MALT1 表達可通過上調 E3 泛素連接酶 RC3H1 來增強 GPX4 泛素化介導的降解。通過救援試驗和功能性基因篩選,證明藥物靶向 MALT1 可引發肝癌細胞中的鐵死亡。此外,研究還表明靶向 MALT1 與索拉非尼或瑞戈非尼協同作用,可在多種癌癥類型中誘導鐵死亡。這些發現闡明了 MALT1-RC3H1 軸對 GPX4 穩定性的調節作用,揭示了可用于誘導鐵死亡用于癌癥治療的分子機制。
靶點:ALAS1
應用:siRNA 藥物的靶點
來源:Noncanonical role of ALAS1 as a heme-independent inhibitor of small RNA-mediated silencing. Science, 2024 Dec 20.

(圖源:10.1073/pnas.2419625121.[2])
微小 RNA (miRNA) 和小干擾 RNA (siRNA) 是 21 到 22 個核苷酸的 RNA,它們引導 Argonaute 類效應物到達抑制目標。在這項研究中,作者發現 5-氨基乙酰丙酸合酶 1 (ALAS1),即血紅素生物合成的起始酶,是 miRNA 積累的一般抑制因子。盡管已知血紅素是核 miRNA 加工機制的正輔助因子,但 ALAS1(而不是其他血紅素生物合成酶)限制了血紅素充足條件下 Argonaute 復合物的組裝和活性。這涉及 ALAS1 的細胞質作用,此前認為 ALAS1 在線粒體外不活躍。此外,小鼠肝細胞中 ALAS 活性的條件性消耗會增加 miRNA 并增強 siRNA 介導的敲除。抑制 ALAS 的藥物可作為 siRNA 療法的佐劑。
靶點:GDF-15
應用:癌癥的聯合治療
來源:Neutralizing GDF-15 can overcome anti-PD-1 and anti-PD-L1 resistance in solid tumours. Nature, 2024 Dec 11.

(圖源:10.1038/s41586-024-08305-z.[3])
癌癥免疫療法通過抗體阻斷免疫檢查點分子(如PD-1/PD-L1)在多種癌癥中顯示出臨床效果,但其反應率有限且腫瘤進展常見。腫瘤微環境中的因子如GDF-15會干擾抗腫瘤免疫反應。在臨床前模型中,阻斷GDF-15可增強抗PD-1療法的效果。在一項1-2a期臨床試驗中,對PD-1/PD-L1療法耐藥的晚期癌癥患者接受了抗GDF-15抗體visugromab與抗PD-1抗體nivolumab的聯合治療。結果顯示,部分非鱗狀非小細胞肺癌和尿路上皮癌患者獲得了持久且深度的緩解,這些癌癥常被GDF-15免疫抑制。治療期間,腫瘤浸潤、增殖、干擾素-γ信號傳導和細胞毒性T細胞的顆粒酶B表達水平增加,表明中和GDF-15有望克服癌癥對免疫檢查點抑制的耐藥性。靶點:ACSL4、Fth
應用:肥胖療法新靶點
來源:Adipocyte-derived ferroptotic signaling mitigates obesity. Cell Metab, 2024 Dec 21.

(圖源:10.1016/j.cmet.2024.11.010.[4])
鐵死亡是一種依賴鐵和親脂性的細胞死亡方式,其在脂肪組織功能中的作用尚不明確。研究發現,肥胖個體和小鼠的脂肪組織中鐵死亡特征較低。通過非致死劑量的鐵死亡激動劑激活鐵死亡信號,可以顯著減少脂肪細胞和高脂飲食喂養小鼠的脂質積累。脂肪細胞特異性過表達Acsl4或刪除Fth,能夠通過激活鐵死亡信號保護小鼠免受高脂飲食誘導的脂肪擴張和代謝紊亂。機制上,5,15-DiHETE可激活鐵死亡信號,導致HIF1α降解,解除c-Myc-Pgc1β通路對產熱程序的抑制。研究表明,激活脂肪組織中的鐵死亡信號可能有助于預防和治療肥胖及其相關代謝紊亂。靶點:P4HA1
應用:肥胖療法新靶點
來源:Targeting P4HA1 promotes CD8 + T cell progenitor expansion toward immune memory and systemic anti-tumor immunity. Cancer Cell, 2024 Dec 23.

(圖源:10.1016/j.ccell.2024.12.001.[5])
成功的免疫療法依賴于腫瘤內和全身免疫,而大多數癌癥患者尚未實現這一點。在研究中,作者確定了編碼脯氨酰 4-羥化酶 1 的 P4HA1 是 CD8+ T 細胞分化的關鍵調節劑,在腫瘤引流淋巴結 (TDLN) 和缺氧腫瘤微環境中強烈上調。P4HA1 在線粒體中積累,通過異常的 α-酮戊二酸和琥珀酸代謝破壞三羧酸 (TCA) 循環,促進線粒體不適應和衰竭,同時抑制祖細胞擴增。靶向 P4HA1 可增強過繼和內源性 TCF1+ CD8+ T 祖細胞擴增,同時減輕腫瘤、TDLN 和血液中衰竭的發展,從而實現顯著且持久的全身抗癌免疫。癌癥中 CD8+ T 細胞中的 P4HA1 誘導可協調免疫逃逸程序,為實體腫瘤的系統免疫治療提供 T 細胞導向靶點。靶點:YME1L1
應用:急性腎損傷(AKI)治療靶點
來源:SREBP1c-Mediated Transcriptional Repression of YME1L1 Contributes to Acute Kidney Injury by Inducing Mitochondrial Dysfunction in Tubular Epithelial Cells. Adv Sci (Weinh). 2024 Dec 16.

(圖源:10.1002/advs.202412233.[6])
急性腎損傷(AKI)是一種常見且嚴重的臨床綜合征,線粒體功能障礙是其關鍵特征之一。研究發現,YME1L1 ATPase在AKI患者的腎小管上皮細胞中表達下調,恢復其表達可以維持線粒體能量代謝穩態,從而緩解順鉑誘導的AKI及其向慢性腎臟病(CKD)的進展。機制上,順鉑通過上調SREBP1c抑制YME1L1的轉錄,而METTL3介導的m6A修飾增強了SREBP1c mRNA的穩定性。抑制SREBP1c或特異性過表達YME1L1可以改善AKI及其向CKD的轉變。這些發現提示,針對SREBP1c/YME1L1信號通路可能是治療AKI的新策略。靶點:ISG15
應用:阿爾茨海默病的治療靶點
來源:Upregulation of ISG15 induced by MAPT/tau accumulation represses autophagic flux by inhibiting HDAC6 activity: a vicious cycle in Alzheimer disease. Autophagy, 2024 Dec 24.

(圖源:10.1080/15548627.2024.2431472.[7])
阿爾茨海默病(AD)是一種常見的老年人神經退行性疾病,其特征是自噬功能缺陷導致Tau蛋白積累。研究表明,ISG15在散發性AD患者和AD模型的大腦中水平升高。ISG15過表達通過與HDAC6結合抑制其活性,導致CTTN乙酰化增加,破壞了CTTN和F-肌動蛋白向溶酶體的募集,損害了自噬體與溶酶體的融合,進而導致Tau蛋白積累、突觸損傷、神經元丟失和認知缺陷。相反,ISG15敲低可以恢復HDAC6活性,促進自噬體與溶酶體的融合,并改善認知功能。這項研究確定ISG15是AD中自噬通量的關鍵調節器,提示針對ISG15介導的自噬可能為AD治療提供新途徑。靶點:ISAMHD1
應用:阿爾茨海默病的治療靶點
來源:Nuclear Overexpression of SAMHD1 Induces M Phase Stalling in Hepatoma Cells and Suppresses HCC Progression by Interacting with the Cohesin Complex. Adv Sci (Weinh), 2024 Dec 16.

(圖源:10.1002/advs.202411988.[8])
研究表明,SAMHD1蛋白在肝細胞癌(HCC)中的表達與其在腫瘤細胞中的作用及其潛在機制相關。研究發現,在187名原發性HCC患者的腫瘤組織中,核SAMHD1蛋白水平較腫瘤旁組織增加,且在晚期腫瘤階段核SAMHD1水平下降,較高的核SAMHD1染色與良好預后相關。在小鼠模型中,肝細胞特異性SAMHD1敲除會加速DEN誘發的HCC進展。在肝癌細胞系中,SAMHD1的核過表達通過阻止有絲分裂來抑制細胞增殖,與其dNTPase功能無關。機制上,SAMHD1與細胞核中的黏連蛋白復合物相互作用,增強姊妹染色單體黏連,延遲中期進展。研究表明,核SAMHD1通過調節有絲分裂在減緩HCC進展中起關鍵作用,提示其作為治療靶點的潛力。靶點:RUNX2
應用:骨質疏松藥物潛在靶點
來源:RUNX2 Phase Separation Mediates Long-Range Regulation Between Osteoporosis-Susceptibility Variant and XCR1 to Promote Osteoblast Differentiation. Adv Sci (Weinh), 2024 Dec 20.

(圖源:10.1002/advs.202411988.[9])
GWAS已經鑒定出許多與骨質疏松相關的位點,但其背后的基因調控機制和潛在的藥物靶點還有待進一步研究。本文發現了一種新的調控機制,即GWAS基因間SNP(rs4683184)作為增強子影響轉錄因子RUNX2的結合親和力,而RUNX2的相分離可以介導增強子與靶基因XCR1(GPCR家族成員)之間的長距離染色質相互作用,從而導致XCR1表達改變和成骨細胞分化。Xcr1的骨靶向AAV可以改善骨質疏松小鼠的骨形成,提示XCR1可能是一個新的骨質疏松易感基因。本研究首次將非編碼SNP與相分離聯系起來,為復雜疾病易感性的長距離染色質調控機制提供了新的見解,為骨質疏松藥物研發和相應的轉化研究找到了潛在的靶點。靶點:TACO1
應用:抑制膀胱癌細胞的干性和順鉑耐藥性
來源:Enhanced Oxidative Phosphorylation Driven by TACO1 Mitochondrial Translocation Promotes Stemness and Cisplatin Resistance in Bladder Cancer. Adv Sci (Weinh), 2024 Dec 10.

(圖源:10.1002/advs.202408599.[10])
化療耐藥性是膀胱癌治療中的一個主要難題。研究表明,線粒體細胞色素氧化酶亞基1(TACO1)的翻譯激活因子與膀胱癌細胞的干性和順鉑耐藥性有關。具體機制為,線粒體TACO1通過增強線粒體細胞色素c氧化酶I(MTCO1)的翻譯,上調氧化磷酸化(OXPHOS),促進線粒體活性氧(mtROS)的產生,從而驅動癌癥干性和順鉑耐藥性。TACO1的線粒體易位是由熱休克蛋白90β(HSP90β)介導的,需要circFOXK2作為TACO1-HSP90β相互作用的支架。TACO1-circFOXK2-HSP90β結合位點的突變會擾亂三元復合物,抑制MTCO1/OXPHOS/mtROS軸,從而抑制膀胱癌細胞的干性和順鉑耐藥性。臨床上,線粒體TACO1表達增加的膀胱癌患者對順鉑治療反應不佳。這項研究為減輕膀胱癌的順鉑耐藥性提供了潛在靶點,并為預測順鉑反應提供了生物標志物。推薦產品
參考文獻:
[1] Deciphering the role of the MALT1-RC3H1 axis in regulating GPX4 protein stability. Proc Natl Acad Sci U S A, 2025 Jan 07.
[2] Noncanonical role of ALAS1 as a heme-independent inhibitor of small RNA-mediated silencing. Science, 2024 Dec 20.
[3] Neutralizing GDF-15 can overcome anti-PD-1 and anti-PD-L1 resistance in solid tumours. Nature, 2024 Dec 11.
[4] Adipocyte-derived ferroptotic signaling mitigates obesity. Cell Metab, 2024 Dec 21.
[5] Targeting P4HA1 promotes CD8 + T cell progenitor expansion toward immune memory and systemic anti-tumor immunity. Cancer Cell, 2024 Dec 23.
[6] SREBP1c-Mediated Transcriptional Repression of YME1L1 Contributes to Acute Kidney Injury by Inducing Mitochondrial Dysfunction in Tubular Epithelial Cells. Adv Sci (Weinh). 2024 Dec 16.
[7] Upregulation of ISG15 induced by MAPT/tau accumulation represses autophagic flux by inhibiting HDAC6 activity: a vicious cycle in Alzheimer disease. Autophagy, 2024 Dec 24.
[8] Nuclear Overexpression of SAMHD1 Induces M Phase Stalling in Hepatoma Cells and Suppresses HCC Progression by Interacting with the Cohesin Complex. Adv Sci (Weinh), 2024 Dec 16.
[9] RUNX2 Phase Separation Mediates Long-Range Regulation Between Osteoporosis-Susceptibility Variant and XCR1 to Promote Osteoblast Differentiation. Adv Sci (Weinh), 2024 Dec 20.
[10] Enhanced Oxidative Phosphorylation Driven by TACO1 Mitochondrial Translocation Promotes Stemness and Cisplatin Resistance in Bladder Cancer. Adv Sci (Weinh), 2024 Dec 10.






