端午特輯 |“稻”亦有道——近期水稻研究重大進展盤點
日期:2024-06-04 13:05:25
端午將至,粽子的清香悄然彌漫在大街小巷,引人垂涎的同時,也勾起了我們對這一傳統美食核心成分——糯米的好奇與思考。糯米又稱糯稻,是水稻大家庭中一員,它不僅承載著節日的溫情,更是一扇窗,透過它我們得以窺見水稻這一古老作物跨越千年的歷史長河,以及其與現代科技交織融合的璀璨圖景。
水稻,作為人類最早馴化的作物之一,承載著厚重的歷史與文化價值,同時,它也是全球糧食安全的基石,支撐著世界上大部分人口的日常飲食。近年來,隨著農業科技的飛速發展,水稻研究不斷取得突破性進展,從分子層面的深入探索到高產、耐逆、優質新品種的培育,科學家們正以前所未有的創新力,回應著氣候變化與人口增長帶來的雙重挑戰。
值此端午佳節,粽香四溢之際,小編盤點了近期水稻科研領域的最新研究,揭示這些成果如何在提升農業生產效率、保障糧食安全、促進生態可持續性等方面發揮著重要作用。
研究一:最新研究揭示水稻十萬年連續演化史,實證中國是世界水稻起源地

由中國自然科學和人文科學領域專家學者強強聯合組成的研究團隊,利用植硅體微體化石分析等方法對浙江上山文化區水稻起源進行深入研究,最新揭示出水稻從野生到馴化連續跨越10萬年的演化史。這不僅為理解人類社會發展、農業文明起源提供了新的證據,也進一步實證中國是世界水稻的起源地,并確認上山文化在世界農業起源中的重要地位。這項重要研究成果以研究論文的形式發布于國際權威學術期刊《科學》(Science)上。

研究剖面的位置和地層學
研究二:水稻免疫新路徑:OsCERK1通過泛素調控激活免疫

2024年5月15日,中國科學院分子植物科學卓越創新中心王二濤、何祖華及張余共同通訊在Nature 在線發表題為“Release of a ubiquitin brake activates OsCERK1-triggered immunity in rice”的研究論文,該研究發現U-box泛素E3連接酶OsCIE1在水稻中起到抑制OsCERK1的分子制動器作用。

OsCIE1與OsCERK1相互作用,負調控OsCERK1介導的免疫
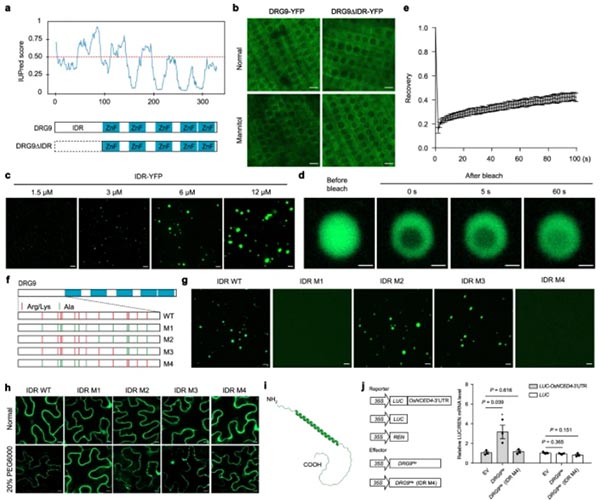
研究三:水稻抗旱新基因挖掘和抗旱應答方面取得新進展

華中農業大學作物遺傳改良全國重點實驗室、湖北省洪山實驗室熊立仲課題組研究成果以“A double-stranded RNA binding protein enhances drought resistance via protein phase separation in rice”為題在Nature Communications發表。研究通過關聯分析在水稻中鑒定到了一個新的抗旱基因DRG9,并通過遺傳學、細胞生物學、生物化學等方法,解析了DRG9參與調控水稻抗旱性的分子機制,為水稻抗旱性遺傳改良提供了新的基因資源。

IDR中的α-螺旋對DRG9的相分離和功能至關重要
研究四:油菜素內酯促進水稻對除草劑降解機制研究獲進展

廣東省農業科學院植保所生物農藥研究團隊聯合江蘇省農科院農業設施裝備研究所在Journal of Hazardous Materials上發表題為“The role of OsBZR4 as a brassinosteroid-signaling component in mediating atrazine and isoproturon degradation in rice”的研究論文。本研究描述了水稻中一個關鍵的油菜素內酯信號成分OsBZR4的新功能。研究發現OsBZR4通過促進水稻油菜素內酯合成相關基因和降解相關基因的表達,在ATZ和IPU的解毒和代謝中起重要作用。研究結果為OsBZR4介導的水稻抗除草劑機制的闡釋提供了理論依據,對降低農藥殘留的膳食攝入風險具有重要意義。

ATZ和IPU脅迫下OsBZR4在野生型水稻中的亞細胞定位和表達分析
研究五:挖掘新的水稻穗粒數和粒重調控因子MOG1

JIPB在線發表了河南農業大學李俊周課題組與中國農業大學張戰營課題組題為“Natural variation in MORE GRAINS 1 regulates grain number and grain weight in rice”的研究論文,該研究挖掘了一個新的水稻穗粒數和粒重調控基因MOG1,揭示了其提高產量的作用機制。

MOG1的特性
研究六:揭示CRK基因家族在水稻不同逆境應答中的重要作用

華中農業大學的研究團隊在《Plant Biotechnology Journal》在線發表了題為“An expanded cysteine-rich receptor-like kinase gene cluster functionally differentiates in drought, cold, heat, and pathogen stress responses in rice”的論文。該研究不僅揭示了CRK基因家族在水稻不同逆境應答中的重要作用,而且為未來作物遺傳改良提供了新的基因資源。

OsCRKs在水稻抗逆性中的全基因組鑒定和功能分析
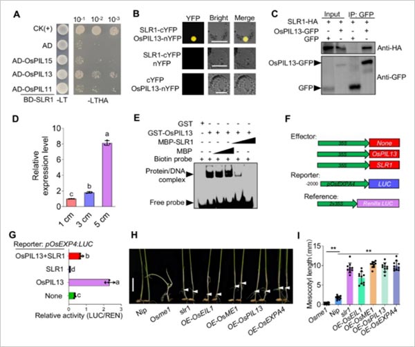
研究七:揭示乙烯-赤霉素信號調控水稻直播性狀中胚軸伸長及幼苗出土的分子機制

近期胡培松院士團隊在JIPB上在線發表了題為“An orchestrated ethylene-gibberellin signaling cascade contributes to mesocotyl elongation and emergence of rice direct seeding”的論文,該研究揭示了調控水稻中胚軸伸長、破土出苗的新機制,為選育適合直播的水稻新品種提供了很好的參考。

SLR1抑制OsPIL13對OsEXPA4的轉錄激活
研究八:揭示水稻雄性配子發生過程表觀基因組動態重編程機制

華中農業大學作物遺傳改良全國重點實驗室、湖北洪山實驗室周道繡課題組在Genome biology上發表了題為“DNA methylation remodeling and functional implication during male gametogenesis in rice ”的研究論文。研究結果表明,水稻DNA甲基化在雄配子發生過程中存在動態重編程現象,直接影響雄配子發育相關基因表達和生殖,并發現一組表觀調控因子在此過程中具有特異的功能。該研究為解析水稻生殖發育基因組重編程和植物表觀遺傳修飾的跨代遺傳機制具有重要意義。

cmt3a和cmt3b突變影響小孢子母細胞(Me)、小孢子(UM)和精細胞(S)中DNA甲基化水平
“稻”亦有道,在探索“稻”之奧秘的征途中,科學研究的每一次突破都是向著更高產、更優質、更強適應力水稻品種邁進的重要一步。在水稻及其他作物的遺傳改良、抗逆機制解析、基因功能驗證等關鍵領域,精準高效的科研工具與專業技術服務至關重要。
華美生物提供水稻研究相關的蛋白、抗體產品,期待與您同行在科研創新的廣闊道路上,共繪“稻”谷滿倉的美好未來,共推農業科技的進步與發展!
● 水稻研究相關蛋白:
● 植物專用內參抗體:
產品名稱:Plant-actin Antibody
貨號:CSB-PA000352
反應種屬:Arabidopsis, Nicotiana tabacum, Oryza sativa, Hordeum vulgare
推薦稀釋倍數:1:3000

Western blot analysis of Nicotiana tabacum leaf (1), Nicotiana tabacum root (2), Nicotiana seed (3), Oryza sativa flower (4), Oryza sativa seed (5), Oryza sativa leaf (6), Hordeum vulgare seed (7), Hordeum vulgare leaves (8), diluted at 1:3000.
● 其余水稻抗體產品:
| 產品名稱 | 貨號 | 反應種屬 | 應用范圍 |
|---|---|---|---|
| CESA6 Antibody | CSB-PA751113XA01OFG | Oryza sativa subsp. japonica (Rice) | ELISA, WB |
| CCD7 Antibody | CSB-PA158189XA01OFG | Oryza sativa subsp. japonica (Rice) | ELISA, WB |
參考文獻:
[1] http://www.gdaas.cn/gdppri/zxyw/content/post_1244553.html
[2] https://m.thepaper.cn/baijiahao_27022456
[3] https://www.science.org/doi/10.1126/science.ade4487
[4] https://baijiahao.baidu.com/s?id=1799896526581496286&wfr=spider&for=pc
[5] 10.1186/s13059-024-03222-w
[6] 10.1016/j.jhazmat.2024.134625
[7] https://www.shanghai.gov.cn/nw4411/20240516/f5fbdadc29824aee906ad7a931f524d0.html
[8] https://doi.org/10.1038/s41586-024-07418-9
[9] https://www.nature.com/articles/s41467-024-46754-2
[10] https://m.thepaper.cn/baijiahao_26939756
[11] https://onlinelibrary.wiley.com/doi/10.1111/jipb.13674
[12] https://onlinelibrary.wiley.com/doi/10.1111/jipb.13671
[13] https://onlinelibrary.wiley.com/doi/10.1111/pbi.14381






